WARNING:
JavaScript is turned OFF. None of the links on this concept map will
work until it is reactivated.
If you need help turning JavaScript On, click here.
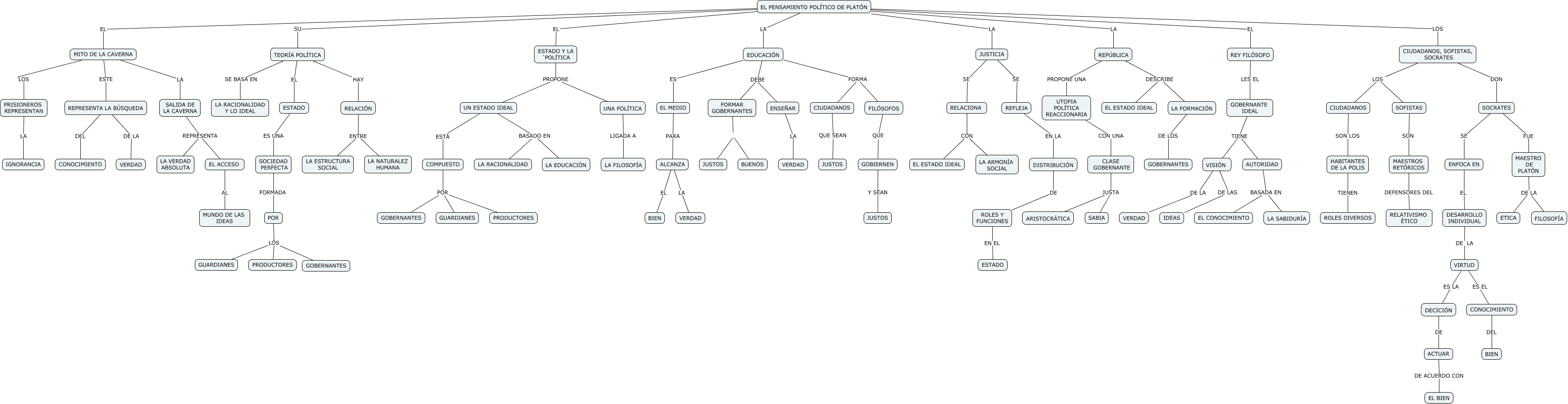
Este Cmap, tiene información relacionada con: POLITICAS EDUCATIiVAS EN EL C. INTERNACIONAL, GOBERNANTE IDEAL TIENE VISIÓN, VIRTUD ES LA DECICIÓN, EL PENSAMIENTO POLÍTICO DE PLATÓN LA JUSTICIA, CIUDADANOS QUE SEAN JUSTOS, SOFISTAS SON MAESTROS RETÓRICOS, JUSTICIA SE RELACIONA, CONOCIMIENTO DEL BIEN, REPRESENTA LA BÚSQUEDA DE LA VERDAD, RELACIONA CON EL ESTADO IDEAL, RELACIONA CON LA ARMONÍA SOCIAL, FORMAR GOBERNANTES BUENOS, EL PENSAMIENTO POLÍTICO DE PLATÓN LA EDUCACIÓN, UNA POLÍTICA LIGADA A LA FILOSOFÍA, REFLEJA EN LA DISTRIBUCIÓN, DISTRIBUCIÓN DE ROLES Y FUNCIONES, CIUDADANOS, SOFISTAS, SOCRATES DON SOCRATES, EL MEDIO PARA ALCANZA, REPRESENTA LA BÚSQUEDA DEL CONOCIMIENTO, SOCIEDAD PERFECTA FORMADA POR, COMPUESTO POR GUARDIANES