WARNING:
JavaScript is turned OFF. None of the links on this concept map will
work until it is reactivated.
If you need help turning JavaScript On, click here.
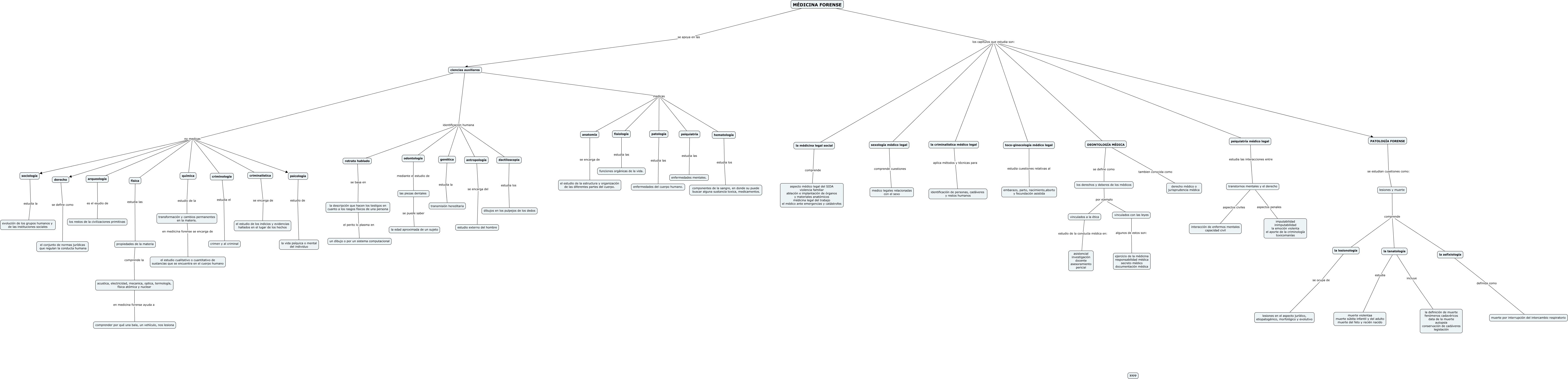
Este Cmap, tiene información relacionada con: médicina forense 1, transtornos mentales y el derecho aspectos civiles interacción de enfermos mentales capacidad civil, hematología estudia los componentes de la sangre, en donde su puede buscar alguna sustancia toxica, medicamentos., odontología mediante el estudio de las piezas dentales, ciencias auxiliares identificación humana genética, la tanatología estudia muerte violentaa muerte súbita infantil y del adulto muerte del feto y recién nacido, MÉDICINA FORENSE los capitulos que estudia son: la médicina legal social, transtornos mentales y el derecho aspectos penales imputabilidad inimputabilidad la emoción violenta el aporte de la criminología toxicomanías, psiquiatría estudia las enfermedades mentales., la asfixiología definida como muerte por interrupción del intercambio respiratorio, ciencias auxiliares medicas hematología, ciencias auxiliares identificación humana dactiloscopia, PATOLOG�?A FORENSE se estudian cusetiones como: lesiones y muerte, la criminalística médico legal aplica métodos y técnicas para identificación de personas, cadáveres y restos humanos, ciencias auxiliares identificación humana antropología, vinculados a la ética estudio de la conducta médica en: asistencial investigación docente asesoramiento pericial, MÉDICINA FORENSE se apoya en las ciencias auxiliares, lesiones y muerte comprende la asfixiología, lesiones y muerte comprende la lesionología, MÉDICINA FORENSE los capitulos que estudia son: sexología médico legal, DEONTOLOG�?A MÉDICA se define como los derechos y deberes de los médicos