WARNING:
JavaScript is turned OFF. None of the links on this concept map will
work until it is reactivated.
If you need help turning JavaScript On, click here.
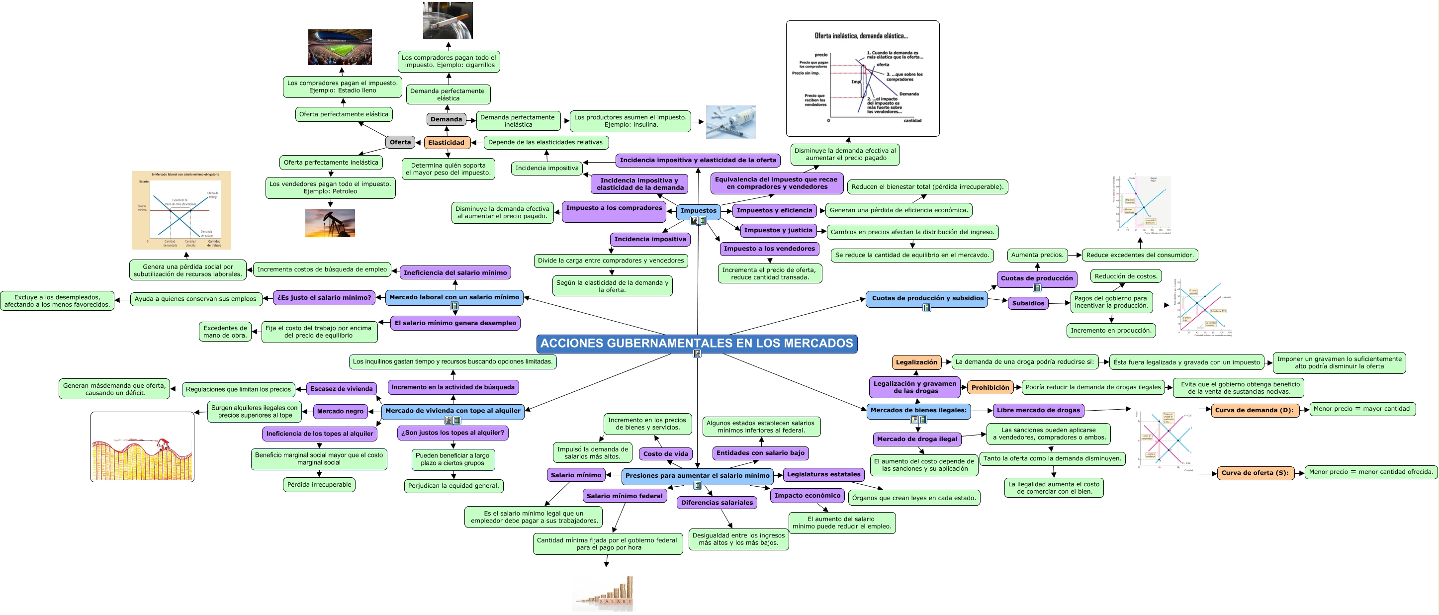
Este Cmap, tiene información relacionada con: Taller 2, Cuotas de producción Aumenta precios., Impuestos Incidencia impositiva y elasticidad de la oferta, Presiones para aumentar el salario mínimo Entidades con salario bajo, ACCIONES GUBERNAMENTALES EN LOS MERCADOS Presiones para aumentar el salario mínimo, Fija el costo del trabajo por encima del precio de equilibrio Excedentes de mano de obra., Impuesto a los vendedores Incrementa el precio de oferta, reduce cantidad transada., Reduce excedentes del consumidor., Demanda Demanda perfectamente elástica, Mercado de vivienda con tope al alquiler Escasez de vivienda, Ineficiencia de los topes al alquiler Beneficio marginal social mayor que el costo marginal social, Mercado negro Surgen alquileres ilegales con precios superiores al tope, Curva de demanda (D): Menor precio = mayor cantidad, Curva de demanda (D):, ACCIONES GUBERNAMENTALES EN LOS MERCADOS Mercado de vivienda con tope al alquiler, Mercado de droga ilegal El aumento del costo depende de las sanciones y su aplicación, Impuestos Incidencia impositiva y elasticidad de la demanda, Presiones para aumentar el salario mínimo Diferencias salariales, Elasticidad Determina quién soporta el mayor peso del impuesto., Presiones para aumentar el salario mínimo Impacto económico, Depende de las elasticidades relativas Elasticidad