WARNING:
JavaScript is turned OFF. None of the links on this concept map will
work until it is reactivated.
If you need help turning JavaScript On, click here.
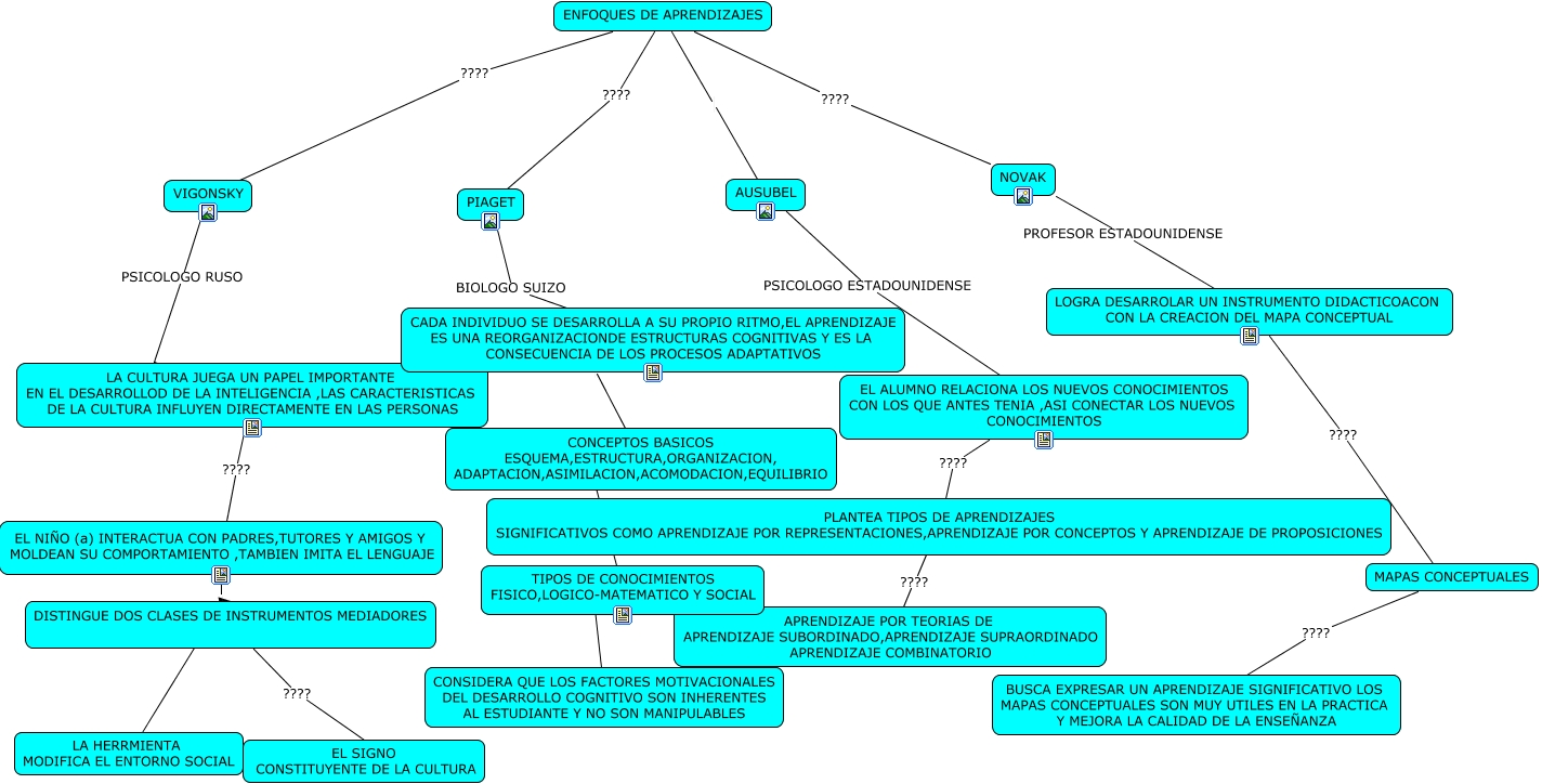
Este Cmap, tiene información relacionada con: mapa conceptual, EL ALUMNO RELACIONA LOS NUEVOS CONOCIMIENTOS CON LOS QUE ANTES TENIA ,ASI CONECTAR LOS NUEVOS CONOCIMIENTOS ???? PLANTEA TIPOS DE APRENDIZAJES SIGNIFICATIVOS COMO APRENDIZAJE POR REPRESENTACIONES,APRENDIZAJE POR CONCEPTOS Y APRENDIZAJE DE PROPOSICIONES, MAPAS CONCEPTUALES ???? BUSCA EXPRESAR UN APRENDIZAJE SIGNIFICATIVO LOS MAPAS CONCEPTUALES SON MUY UTILES EN LA PRACTICA Y MEJORA LA CALIDAD DE LA ENSEÑANZA, EL NIÑO (a) INTERACTUA CON PADRES,TUTORES Y AMIGOS Y MOLDEAN SU COMPORTAMIENTO ,TAMBIEN IMITA EL LENGUAJE DISTINGUE DOS CLASES DE INSTRUMENTOS MEDIADORES, AUSUBEL PSICOLOGO ESTADOUNIDENSE EL ALUMNO RELACIONA LOS NUEVOS CONOCIMIENTOS CON LOS QUE ANTES TENIA ,ASI CONECTAR LOS NUEVOS CONOCIMIENTOS, EL NIÑO (a) INTERACTUA CON PADRES,TUTORES Y AMIGOS Y MOLDEAN SU COMPORTAMIENTO ,TAMBIEN IMITA EL LENGUAJE LA HERRMIENTA MODIFICA EL ENTORNO SOCIAL, LA CULTURA JUEGA UN PAPEL IMPORTANTE EN EL DESARROLLOD DE LA INTELIGENCIA ,LAS CARACTERISTICAS DE LA CULTURA INFLUYEN DIRECTAMENTE EN LAS PERSONAS PSICOLOGO RUSO VIGONSKY, ENFOQUES DE APRENDIZAJES AUSUBEL, NOVAK PROFESOR ESTADOUNIDENSE LOGRA DESARROLAR UN INSTRUMENTO DIDACTICOACON CON LA CREACION DEL MAPA CONCEPTUAL, ENFOQUES DE APRENDIZAJES ???? PIAGET, LA CULTURA JUEGA UN PAPEL IMPORTANTE EN EL DESARROLLOD DE LA INTELIGENCIA ,LAS CARACTERISTICAS DE LA CULTURA INFLUYEN DIRECTAMENTE EN LAS PERSONAS ???? EL NIÑO (a) INTERACTUA CON PADRES,TUTORES Y AMIGOS Y MOLDEAN SU COMPORTAMIENTO ,TAMBIEN IMITA EL LENGUAJE, CONCEPTOS BASICOS ESQUEMA,ESTRUCTURA,ORGANIZACION, ADAPTACION,ASIMILACION,ACOMODACION,EQUILIBRIO ???? TIPOS DE CONOCIMIENTOS FISICO,LOGICO-MATEMATICO Y SOCIAL, PLANTEA TIPOS DE APRENDIZAJES SIGNIFICATIVOS COMO APRENDIZAJE POR REPRESENTACIONES,APRENDIZAJE POR CONCEPTOS Y APRENDIZAJE DE PROPOSICIONES ???? APRENDIZAJE POR TEORIAS DE APRENDIZAJE SUBORDINADO,APRENDIZAJE SUPRAORDINADO APRENDIZAJE COMBINATORIO, CADA INDIVIDUO SE DESARROLLA A SU PROPIO RITMO,EL APRENDIZAJE ES UNA REORGANIZACIONDE ESTRUCTURAS COGNITIVAS Y ES LA CONSECUENCIA DE LOS PROCESOS ADAPTATIVOS CONCEPTOS BASICOS ESQUEMA,ESTRUCTURA,ORGANIZACION, ADAPTACION,ASIMILACION,ACOMODACION,EQUILIBRIO, TIPOS DE CONOCIMIENTOS FISICO,LOGICO-MATEMATICO Y SOCIAL ???? CONSIDERA QUE LOS FACTORES MOTIVACIONALES DEL DESARROLLO COGNITIVO SON INHERENTES AL ESTUDIANTE Y NO SON MANIPULABLES, ENFOQUES DE APRENDIZAJES ???? VIGONSKY, ENFOQUES DE APRENDIZAJES ???? NOVAK, LOGRA DESARROLAR UN INSTRUMENTO DIDACTICOACON CON LA CREACION DEL MAPA CONCEPTUAL ???? MAPAS CONCEPTUALES, DISTINGUE DOS CLASES DE INSTRUMENTOS MEDIADORES ???? EL SIGNO CONSTITUYENTE DE LA CULTURA