WARNING:
JavaScript is turned OFF. None of the links on this concept map will
work until it is reactivated.
If you need help turning JavaScript On, click here.
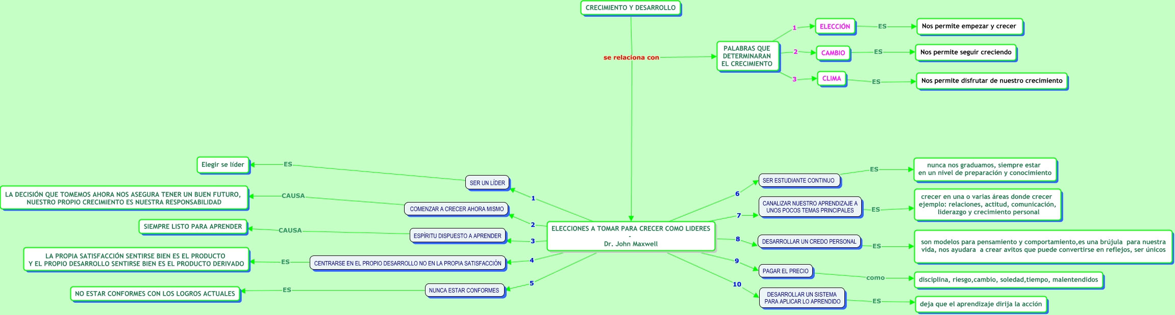
Este Cmap, tiene información relacionada con: prova, ELECCIÓN ES Nos permite empezar y crecer, DESARROLLAR UN CREDO PERSONAL ES son modelos para pensamiento y comportamiento,es una brújula para nuestra vida, nos ayudara a crear avitos que puede convertirse en reflejos, ser únicos, NUNCA ESTAR CONFORMES ES NO ESTAR CONFORMES CON LOS LOGROS ACTUALES, ELECCIONES A TOMAR PARA CRECER COMO LIDERES - Dr. John Maxwell 10 DESARROLLAR UN SISTEMA PARA APLICAR LO APRENDIDO, ELECCIONES A TOMAR PARA CRECER COMO LIDERES - Dr. John Maxwell 5 NUNCA ESTAR CONFORMES, ELECCIONES A TOMAR PARA CRECER COMO LIDERES - Dr. John Maxwell 9 PAGAR EL PRECIO, PALABRAS QUE DETERMINARAN EL CRECIMIENTO 2 CAMBIO, CENTRARSE EN EL PROPIO DESARROLLO NO EN LA PROPIA SATISFACCIÓN ES LA PROPIA SATISFACCIÓN SENTIRSE BIEN ES EL PRODUCTO Y EL PROPIO DESARROLLO SENTIRSE BIEN ES EL PRODUCTO DERIVADO, ELECCIONES A TOMAR PARA CRECER COMO LIDERES - Dr. John Maxwell 1 SER UN LÍDER, DESARROLLAR UN SISTEMA PARA APLICAR LO APRENDIDO ES deja que el aprendizaje dirija la acción, PALABRAS QUE DETERMINARAN EL CRECIMIENTO 1 ELECCIÓN, ELECCIONES A TOMAR PARA CRECER COMO LIDERES - Dr. John Maxwell 3 ESPÍRITU DISPUESTO A APRENDER, CRECIMIENTO Y DESARROLLO se relaciona con ELECCIONES A TOMAR PARA CRECER COMO LIDERES - Dr. John Maxwell, CLIMA ES Nos permite disfrutar de nuestro crecimiento, SER UN LÍDER ES Elegir se líder, CAMBIO ES Nos permite seguir creciendo, COMENZAR A CRECER AHORA MISMO CAUSA LA DECISIÓN QUE TOMEMOS AHORA NOS ASEGURA TENER UN BUEN FUTURO, NUESTRO PROPIO CRECIMIENTO ES NUESTRA RESPONSABILIDAD, ELECCIONES A TOMAR PARA CRECER COMO LIDERES - Dr. John Maxwell 6 SER ESTUDIANTE CONTINUO, ELECCIONES A TOMAR PARA CRECER COMO LIDERES - Dr. John Maxwell 4 CENTRARSE EN EL PROPIO DESARROLLO NO EN LA PROPIA SATISFACCIÓN, CANALIZAR NUESTRO APRENDIZAJE A UNOS POCOS TEMAS PRINCIPALES ES crecer en una o varias áreas donde crecer ejemplo: relaciones, actitud, comunicación, liderazgo y crecimiento personal