WARNING:
JavaScript is turned OFF. None of the links on this concept map will
work until it is reactivated.
If you need help turning JavaScript On, click here.
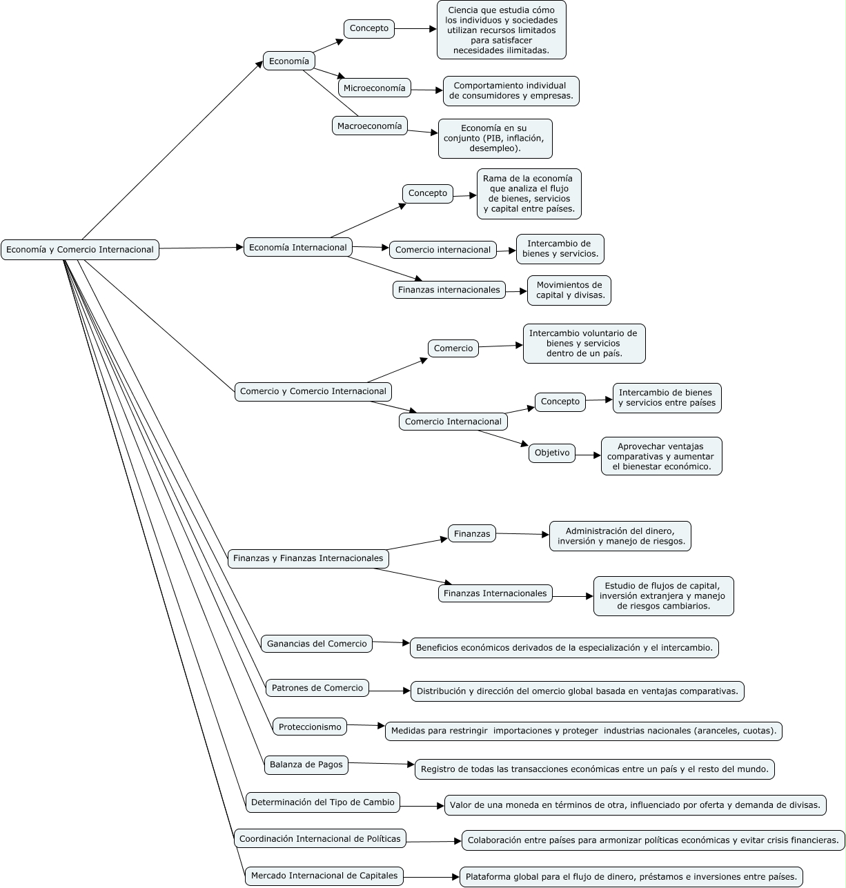
Este Cmap, tiene información relacionada con: Kennia Rueda, Economía y Comercio Internacional ???? Mercado Internacional de Capitales, Economía y Comercio Internacional ???? Finanzas y Finanzas Internacionales, Concepto ???? Ciencia que estudia cómo los individuos y sociedades utilizan recursos limitados para satisfacer necesidades ilimitadas., Determinación del Tipo de Cambio ???? Valor de una moneda en términos de otra, influenciado por oferta y demanda de divisas., Comercio Internacional ???? Objetivo, Finanzas y Finanzas Internacionales ???? Finanzas Internacionales, Coordinación Internacional de Políticas ???? Colaboración entre países para armonizar políticas económicas y evitar crisis financieras., Ganancias del Comercio ???? Beneficios económicos derivados de la especialización y el intercambio., Comercio y Comercio Internacional ???? Comercio, Finanzas y Finanzas Internacionales ???? Finanzas, Economía y Comercio Internacional ???? Ganancias del Comercio, Comercio y Comercio Internacional ???? Comercio Internacional, Economía ???? Microeconomía, Economía Internacional ???? Concepto, Concepto ???? Rama de la economía que analiza el flujo de bienes, servicios y capital entre países., Finanzas internacionales ???? Movimientos de capital y divisas., Concepto ???? Intercambio de bienes y servicios entre países, Economía y Comercio Internacional ???? Coordinación Internacional de Políticas, Proteccionismo ???? Medidas para restringir importaciones y proteger industrias nacionales (aranceles, cuotas)., Economía y Comercio Internacional ???? Determinación del Tipo de Cambio