WARNING:
JavaScript is turned OFF. None of the links on this concept map will
work until it is reactivated.
If you need help turning JavaScript On, click here.
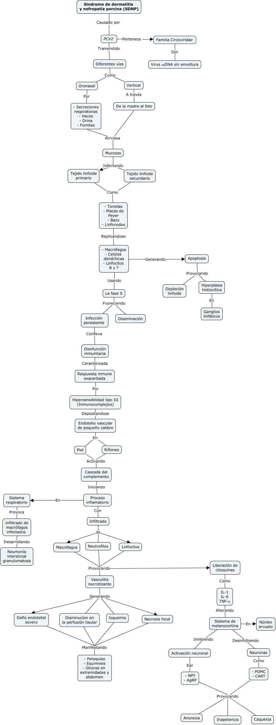
Este Cmap, tiene información relacionada con: Circovirus porcino, Linfocitos Provocando Liberación de citoquinas, Piel Activando Cascada del complemento, Diferentes vías Como Vertical, Mucosas Infectando Tejido linfoide primario, Vasculitis necrotizante Generando Daño endotelial severo, Endotelio vascular de pequeño calibre En Riñones, Hiperplasia histiocítica En Ganglios linfáticos, Apoptosis Provocando Depleción linfoide, Neutrofilos Provocando Vasculitis necrotizante, Riñones Activando Cascada del complemento, La fase S Fvoreciendo Infección persistente, Cascada del complemento Iniciando Proceso inflamatorio, Sistema de melanocortina En Núcleo arcuato, Vasculitis necrotizante Generando Disminucíon en la perfusión tisular, IL-1 IL-6 TNF-α Alterando Sistema de melanocortina, PCV2 Transmitido Diferentes vías, Mucosas Infectando Tejido linfoide secundario, Isquemia Manifestando - Petequias - Equimosis - Úlceras en extremidades y abdomen, Activación neuronal Del - NPY - AgRP, Necrosis focal Manifestando - Petequias - Equimosis - Úlceras en extremidades y abdomen