WARNING:
JavaScript is turned OFF. None of the links on this concept map will
work until it is reactivated.
If you need help turning JavaScript On, click here.
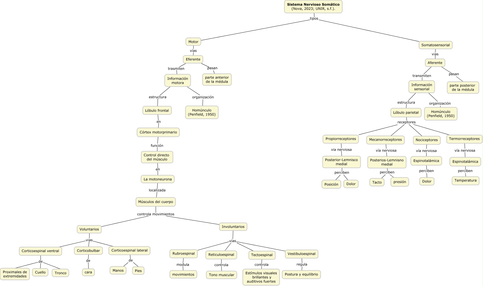
Este Cmap, tiene información relacionada con: Sistema Nervioso Somático, Corticoespinal lateral de Pies, Involuntarios vías Tectoespinal, Corticoespinal ventral de Tronco, Posterios-Lemnisno medial perciben Tacto, Músculos del cuerpo controla movimientos Voluntarios, Somatosensorial vias Aferente, Posterios-Lemnisno medial perciben presión, Eferente pasan parte anterior de la médula, Espinotalámica perciben Dolor, Sistema Nervioso Somático (Nova, 2023; UNIR, s.f.). tipos Motor, Nociceptores vía nerviosa Espinotalámica, Aferente pasan parte posterior de la médula, Termorreceptores vía nerviosa Espinotalámica, Corticoespinal ventral de Cuello, Corticoespinal ventral de Proximales de extremidades, Córtex motorprimario función Control directo del músculo, Reticuloespinal controla Tono muscular, Lóbulo parietal receptores Termorreceptores, Lóbulo parietal receptores Propiorreceptores, Motor vías Eferente