WARNING:
JavaScript is turned OFF. None of the links on this concept map will
work until it is reactivated.
If you need help turning JavaScript On, click here.
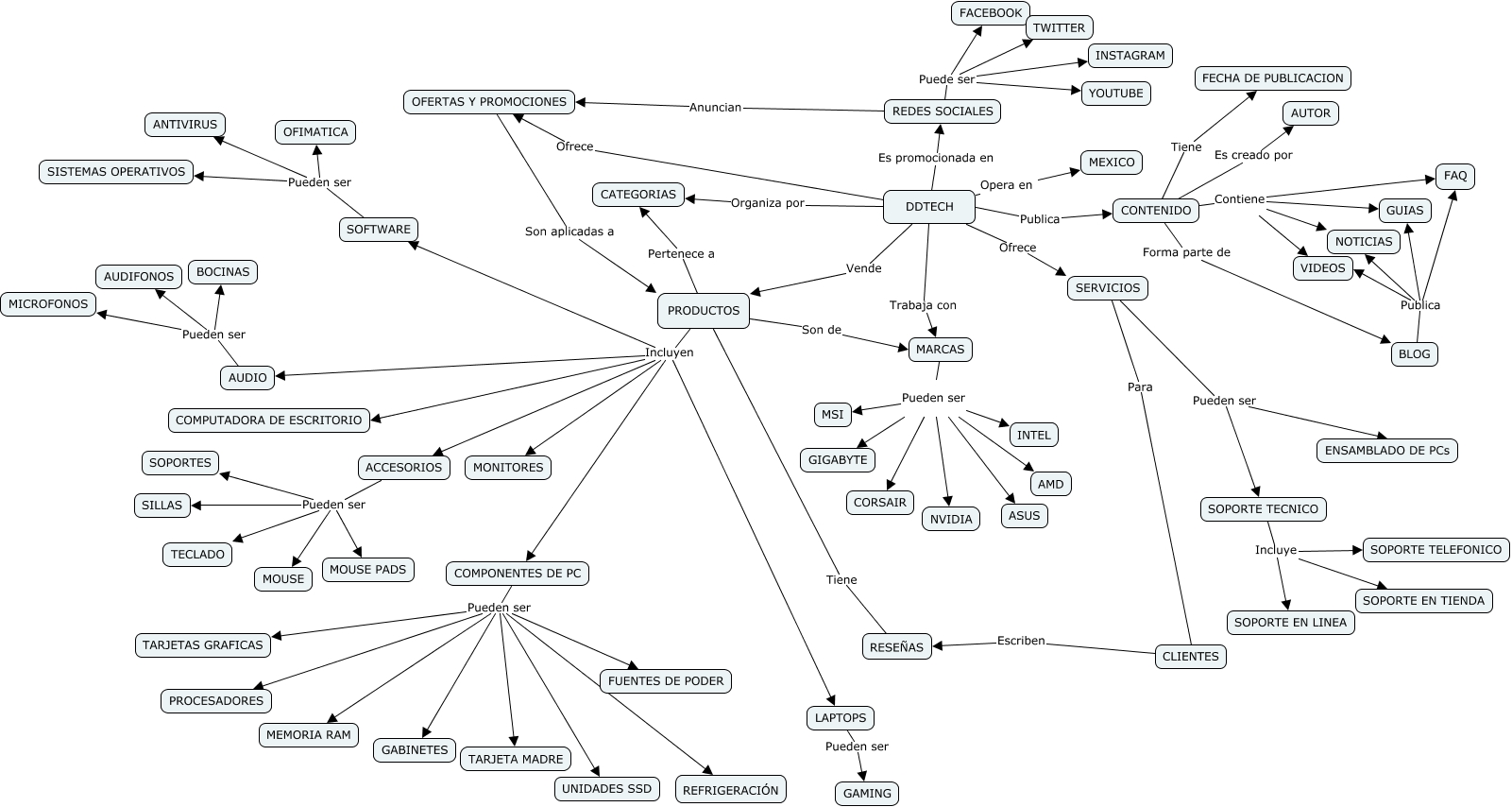
Este Cmap, tiene información relacionada con: RedSemantica2, MARCAS Pueden ser CORSAIR, MARCAS Pueden ser INTEL, PRODUCTOS Tiene RESEÑAS, COMPONENTES DE PC Pueden ser REFRIGERACIÓN, SOPORTE TECNICO Incluye SOPORTE TELEFONICO, SERVICIOS Pueden ser ENSAMBLADO DE PCs, PRODUCTOS Incluyen ACCESORIOS, SOPORTE TECNICO Incluye SOPORTE EN TIENDA, AUDIO Pueden ser BOCINAS, DDTECH Es promocionada en REDES SOCIALES, ACCESORIOS Pueden ser MOUSE PADS, DDTECH Ofrece OFERTAS Y PROMOCIONES, PRODUCTOS Incluyen SOFTWARE, DDTECH Opera en MEXICO, MARCAS Pueden ser ASUS, REDES SOCIALES Puede ser INSTAGRAM, ACCESORIOS Pueden ser MOUSE, CONTENIDO Contiene VIDEOS, SOFTWARE Pueden ser OFIMATICA, SOPORTE TECNICO Incluye SOPORTE EN LINEA