WARNING:
JavaScript is turned OFF. None of the links on this concept map will
work until it is reactivated.
If you need help turning JavaScript On, click here.
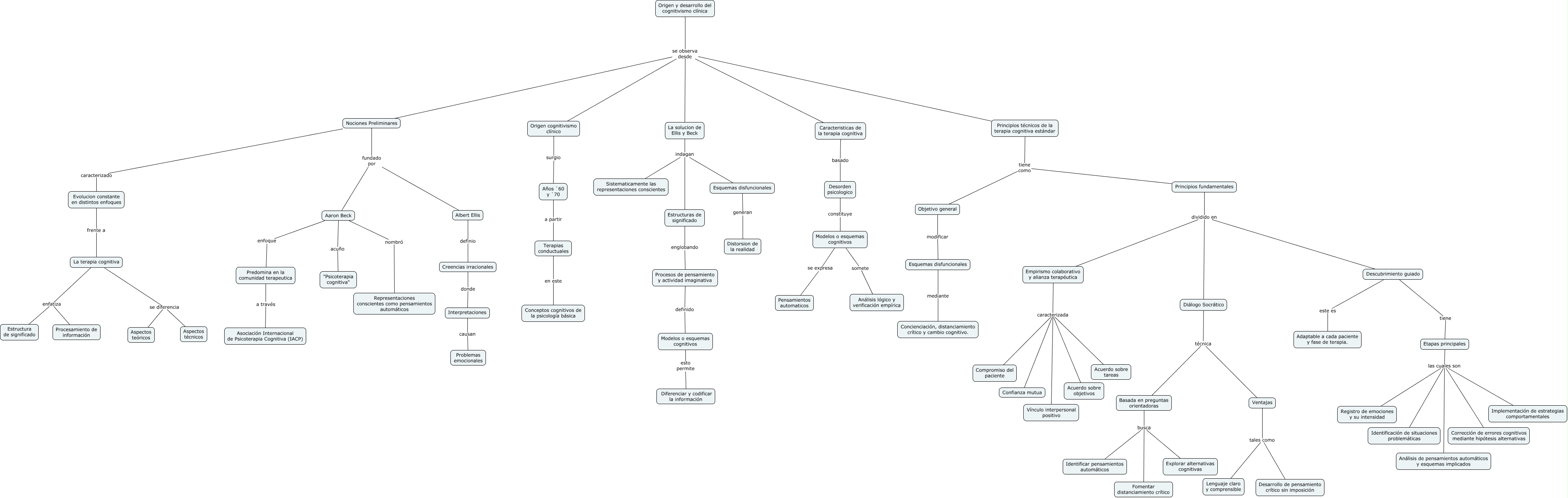
Este Cmap, tiene información relacionada con: Origen y desarrollo del cognitivismo clinica, Descubrimiento guiado tiene Etapas principales, Descubrimiento guiado este es Adaptable a cada paciente y fase de terapia., Principios técnicos de la terapia cognitiva estándar tiene como Objetivo general, Empirismo colaborativo y alianza terapéutica caracterizada Vínculo interpersonal positivo, Origen cognitivismo clínico surgio Años `60 y `70, Nociones Preliminares fundado por Albert Ellis, Modelos o esquemas cognitivos se expresa Pensamientos automaticos, Predomina en la comunidad terapeutica a través Asociación Internacional de Psicoterapia Cognitiva (IACP), Basada en preguntas orientadoras busca Identificar pensamientos automáticos, Origen y desarrollo del cognitivismo clínica se observa desde Nociones Preliminares, Aaron Beck enfoque Predomina en la comunidad terapeutica, Procesos de pensamiento y actividad imaginativa definido Modelos o esquemas cognitivos, La solucion de Ellis y Beck indagan Sistematicamente las representaciones conscientes, Evolucion constante en distintos enfoques frente a La terapia cognitiva, La terapia cognitiva se diferencia Aspectos teóricos, Albert Ellis definio Creencias irracionales, Empirismo colaborativo y alianza terapéutica caracterizada Acuerdo sobre objetivos, Principios fundamentales dividido en Descubrimiento guiado, Años `60 y `70 a partir Terapias conductuales, Empirismo colaborativo y alianza terapéutica caracterizada Compromiso del paciente