WARNING:
JavaScript is turned OFF. None of the links on this concept map will
work until it is reactivated.
If you need help turning JavaScript On, click here.
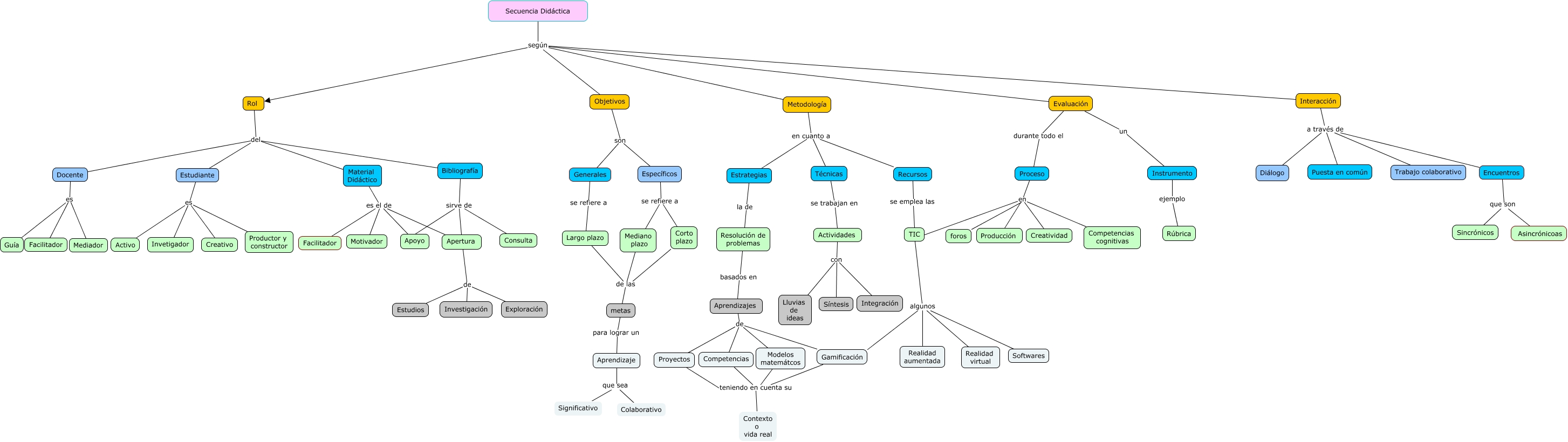
Este Cmap, tiene información relacionada con: Secuencia didáctica_batiz, Material Didáctico es el de Motivador, Aprendizajes de Competencias, Softwares algunos Realidad virtual, Actividades con Síntesis, Estudiante es Creativo, Material Didáctico es el de Apoyo, Interacción a través de Diálogo, TIC algunos Gamificación, Gamificación teniendo en cuenta su Contexto o vida real, Docente del Estudiante, Material Didáctico del Estudiante, metas para lograr un Aprendizaje, Aprendizajes de Modelos matemátcos, Interacción según Rol, Evaluación según Rol, Instrumento ejemplo Rúbrica, Aprendizaje que sea Colaborativo, Objetivos son Generales, Bibliografía del Estudiante, Estudiante es Activo