WARNING:
JavaScript is turned OFF. None of the links on this concept map will
work until it is reactivated.
If you need help turning JavaScript On, click here.
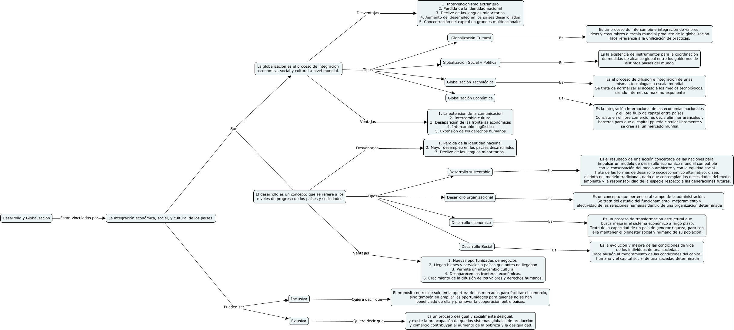
Este Cmap, tiene información relacionada con: Desarrollo y Globalización, La globalización es el proceso de integración económica, social y cultural a nivel mundial. Desventajas 1. Intervencionismo extranjero 2. Pérdida de la identidad nacional 3. Declive de las lenguas minoritarias 4. Aumento del desempleo en los países desarrollados 5. Concentración del capital en grandes multinacionales, El desarrollo es un concepto que se refiere a los niveles de progreso de los países y sociedades. Tipos Desarrollo sustentable, Desarrollo Social Es Es la evolución y mejora de las condiciones de vida de los individuos de una sociedad. Hace alusión al mejoramiento de las condiciones del capital humano y el capital social de una sociedad determinada, La globalización es el proceso de integración económica, social y cultural a nivel mundial. Tipos Globalización Tecnológica, La globalización es el proceso de integración económica, social y cultural a nivel mundial. Tipos Globalización Económica, Globalización Tecnológica Es Es el proceso de difusión e integración de unas mismas tecnologías a escala mundial. Se trata de normalizar el acceso a los medios tecnológicos, siendo internet su maximo exponente, Globalización Económica Es Es la integración internacional de las economías nacionales y el libre flujo de capital entre países. Consiste en el libre comercio, es decis eliminar aranceles y barreras para que el capital ppueda circular libremente y se cree así un mercado munfial., Inclusiva Quiere decir que El propósito no reside solo en la apertura de los mercados para facilitar el comercio, sino también en ampliar las oportunidades para quienes no se han beneficiado de ella y promover la cooperación entre países., La integración económica, social, y cultural de los países. Pueden ser Exlusiva, El desarrollo es un concepto que se refiere a los niveles de progreso de los países y sociedades. Tipos Desarrollo Social, La globalización es el proceso de integración económica, social y cultural a nivel mundial. Ventajas 1. La extensión de la comunicación 2. Intercambio cultural 3. Desaparición de las fronteras económicas 4. Intercambio lingüístico 5. Extensión de los derechos humanos, Desarrollo económico Es Es un proceso de transformación estructural que busca mejorar el sistema económico a largo plazo. Trata de la capacidad de un país de generar riqueza, para con ella mantener el bienestar social y humano de su población., El desarrollo es un concepto que se refiere a los niveles de progreso de los países y sociedades. Desventajas 1. Pérdida de la identidad nacional 2. Mayor desempleo en los pacses desarrollados 3. Declive de las lenguas minoritarias., La integración económica, social, y cultural de los países. Son El desarrollo es un concepto que se refiere a los niveles de progreso de los países y sociedades., El desarrollo es un concepto que se refiere a los niveles de progreso de los países y sociedades. Ventajas 1. Nuevas oportunidades de negocios 2. Llegan bienes y servicios a países que antes no llegaban 3. Permite un intercambio cultural 4. Desaparecen las fronteras económicas. 5. Crecimiento de la difusión de los valores y derechos humanos., Globalización Cultural Es Es un proceso de intercambio e integración de valores, ideas y costumbres a escala mundial producto de la globalización. Hace referencia a la unificación de practicas., Desarrollo organizacional ES Es un concepto que pertenece al campo de la administración. Se trata del estudio del funcionamiento, mejoramiento y efectividad de las relaciones humanas dentro de una organización determinada, La globalización es el proceso de integración económica, social y cultural a nivel mundial. Tipos Globalización Cultural, La globalización es el proceso de integración económica, social y cultural a nivel mundial. Tipos Globalización Social y Política, La integración económica, social, y cultural de los países. Pueden ser Inclusiva