WARNING:
JavaScript is turned OFF. None of the links on this concept map will
work until it is reactivated.
If you need help turning JavaScript On, click here.
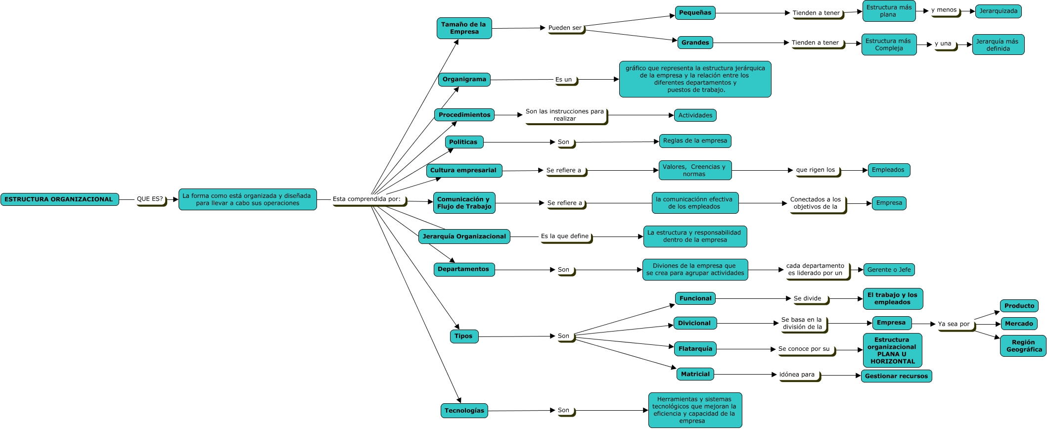
Este Cmap, tiene información relacionada con: esructura organizacional, Estructura más plana y menos Jerarquizada, La forma como está organizada y diseñada para llevar a cabo sus operaciones Esta comprendida por: Organigrama, Pequeñas Tienden a tener Estructura más plana, Organigrama Es un gráfico que representa la estructura jerárquica de la empresa y la relación entre los diferentes departamentos y puestos de trabajo., Tipos Son Funcional, La forma como está organizada y diseñada para llevar a cabo sus operaciones Esta comprendida por: Tipos, Valores, Creencias y normas que rigen los Empleados, Empresa Ya sea por Región Geográfica, Tipos Son Flatarquía, Tecnologías Son Herramientas y sistemas tecnológicos que mejoran la eficiencia y capacidad de la empresa, Estructura más Compleja y una Jerarquía más definida, Matricial idónea para Gestionar recursos, Flatarquía Se conoce por su Estructura organizacional PLANA U HORIZONTAL, Tamaño de la Empresa Pueden ser Grandes, Jerarquía Organizacional Es la que define La estructura y responsabilidad dentro de la empresa, La forma como está organizada y diseñada para llevar a cabo sus operaciones Esta comprendida por: Procedimientos, Departamentos Son Diviones de la empresa que se crea para agrupar actividades, La forma como está organizada y diseñada para llevar a cabo sus operaciones Esta comprendida por: Tecnologías, ESTRUCTURA ORGANIZACIONAL QUE ES? La forma como está organizada y diseñada para llevar a cabo sus operaciones, La forma como está organizada y diseñada para llevar a cabo sus operaciones Esta comprendida por: Jerarquía Organizacional