WARNING:
JavaScript is turned OFF. None of the links on this concept map will
work until it is reactivated.
If you need help turning JavaScript On, click here.
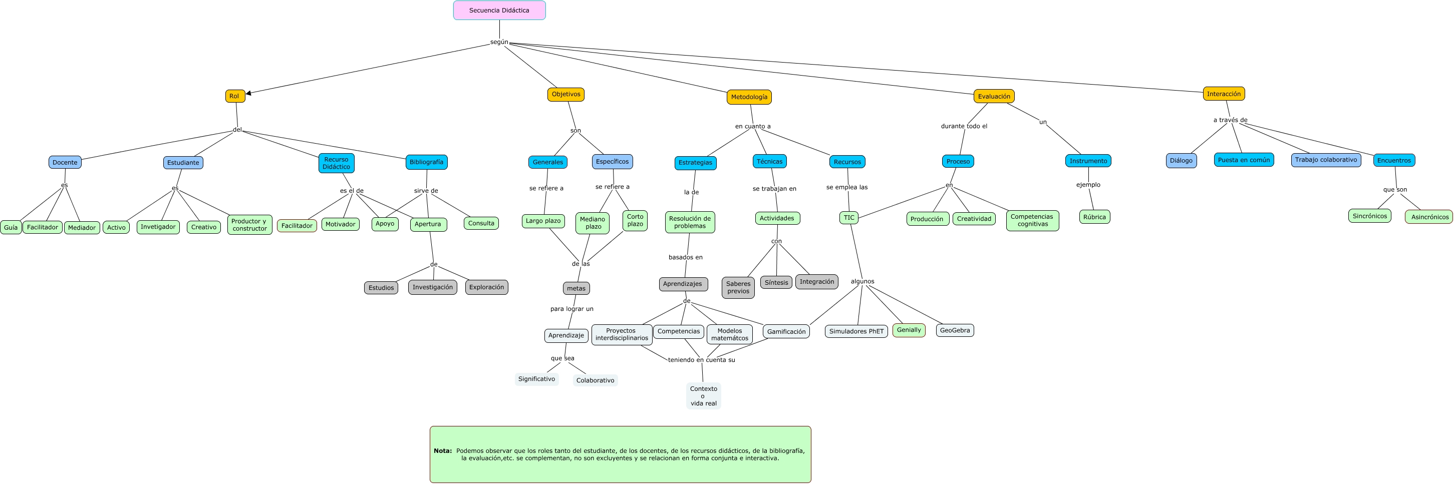
Este Cmap, tiene información relacionada con: Secuencia didáctica_batiz_Carolina_Actividad 5, Apertura es el de Facilitador, Objetivos son Específicos, Recurso Didáctico es el de Apoyo, Resolución de problemas basados en Aprendizajes, Secuencia Didáctica según Rol, Encuentros que son Sincrónicos, Apertura es el de Motivador, Específicos se refiere a Corto plazo, Recursos se emplea las TIC, Estudiante es Activo, Aprendizaje que sea Colaborativo, Bibliografía del Estudiante, Docente es Mediador, Corto plazo de las metas, Rol del Estudiante, Proyectos interdisciplinarios de Competencias, Gamificación de Competencias, Estudiante es Invetigador, Apertura de Investigación, Estrategias la de Resolución de problemas