WARNING:
JavaScript is turned OFF. None of the links on this concept map will
work until it is reactivated.
If you need help turning JavaScript On, click here.
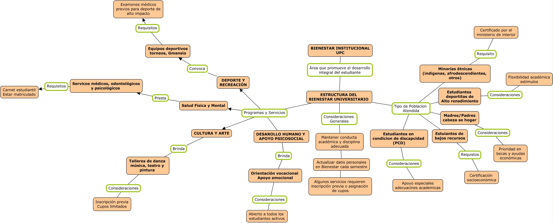
Este Cmap, tiene información relacionada con: bienestra instituconal, Minorías étnicas (indigenas, afrodescendientes, otros) Requisito Certificado por el ministerio de interior, BIENESTAR INSTITUCIONAL UPC Área que promueve el desarrollo integral del estudiante ESTRUCTURA DEL BIENESTAR UNIVERSITARIO, ESTRUCTURA DEL BIENESTAR UNIVERSITARIO Tipo de Poblacion Atendida Estuiantes de bajos recursos, Algunos servicios requieren inscripción previa o asignación de cupos ???? Actualizar datis personales en Bienestar cada semestre, ESTRUCTURA DEL BIENESTAR UNIVERSITARIO Programas y Servicios CULTURA Y ARTE, ESTRUCTURA DEL BIENESTAR UNIVERSITARIO Consideraciones Generales Mantener conducta académica y disciplina adecuada, Actualizar datis personales en Bienestar cada semestre ???? Mantener conducta académica y disciplina adecuada, Madres/Padres cabeza se hogar Consideraciones Prioridad en becas y ayudas económicas, DEPORTE Y RECREACIÓN Convoca Equipos deportivos torneos, Gmansio, CULTURA Y ARTE Brinda Talleres de danza música, teatro y pintura, Salud Física y Mental Presta Servicos médicos, odontológicos y psicológicos, Estuiantes de bajos recursos Requistos Certificación socioeconómica, ESTRUCTURA DEL BIENESTAR UNIVERSITARIO Tipo de Poblacion Atendida Madres/Padres cabeza se hogar, ESTRUCTURA DEL BIENESTAR UNIVERSITARIO Tipo de Poblacion Atendida Estudiantes deportitas de Alto rensdimiento, Servicos médicos, odontológicos y psicológicos Requisitos Carnet estudiantil Estar matriculado, ESTRUCTURA DEL BIENESTAR UNIVERSITARIO Programas y Servicios Salud Física y Mental, Orientación vocacional Apoyo emocional Consideraciones Abierto a todos los estudiantes activos, ESTRUCTURA DEL BIENESTAR UNIVERSITARIO Programas y Servicios DESAROLLO HUMANO Y APOYO PSICOSOCIAL, Estudiantes en condicion de discapcidad (PCD) Consideraciones Apoyo especiales adecuacines academicas, Equipos deportivos torneos, Gmansio Requisitos Examenes médicos previos para deporte de alto impacto