WARNING:
JavaScript is turned OFF. None of the links on this concept map will
work until it is reactivated.
If you need help turning JavaScript On, click here.
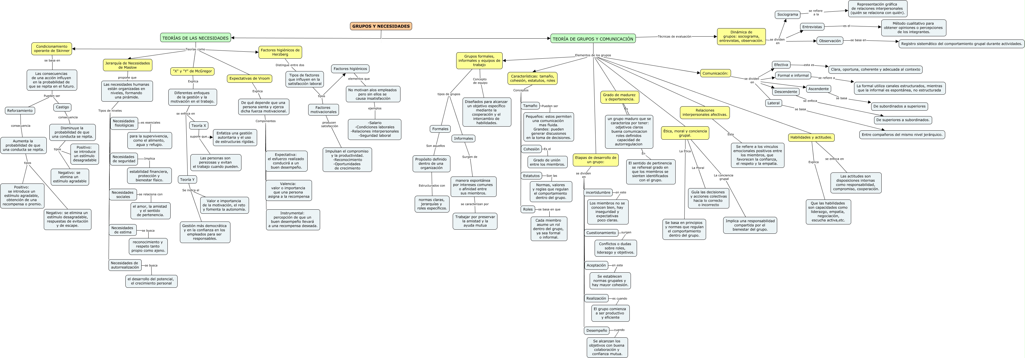
Este Cmap, tiene información relacionada con: MAPA CONCEPTUAL_DEAR_U1, Efectiva esta es Clara, oportuna, coherente y adecuada al contexto, Diferentes enfoques de la gestión y la motivación en el trabajo. se enfoca en Teoría Y, Las necesidades humanas están organizadas en niveles, formando una pirámide. Tipos de niveles Necesidades de estima, TEORÌA DE GRUPOS Y COMUNICACIÒN Elementos de los grupos Habilidades y actitudes., Disminuye la probabilidad de que una conducta se repita. tipos Negativo: se elimina un estímulo agradable, Características: tamaño, cohesión, estatutos, roles Conceptos Estatutos, TEORÌAS DE LAS NECESIDADES Teorìas como Jerarquía de Necesidades de Maslow, Teoría Y Se indica el Gestión más democrática y en la confianza en los empleados para ser responsables., Teoría X supone que Las personas son perezosas y evitan el trabajo cuando pueden., Comunicación: se dividen en Ascendente, Comunicación: se dividen en Descendente, Características: tamaño, cohesión, estatutos, roles Conceptos Cohesiòn, Roles se basa en que Cada miembro asume un rol dentro del grupo, ya sea formal o informal., Grado de madurez y depertenencia. Es un grupo maduro que se caracteriza por tener: odjetivos claros buena comunicacion roles definidos capacidad de autorregulacion, Expectativas de Vroom Explica De qué depende que una persona sienta y ejerza dicha fuerza motivacional., Dinámica de grupos: sociograma, entrevistas, observación. se dividen en Observación, No motivan alos empleados pero sin ellos se causa insatisfacciòn ejemplos -Salario -Condiciones laborales -Relaciones interpersonales -Seguridad laboral, Las necesidades humanas están organizadas en niveles, formando una pirámide. Tipos de niveles Necesidades fisiológicas, GRUPOS Y NECESIDADES TEORÌA DE GRUPOS Y COMUNICACIÒN, Desempeño cuando Se alcanzan los objetivos con buena colaboración y confianza mutua.