WARNING:
JavaScript is turned OFF. None of the links on this concept map will
work until it is reactivated.
If you need help turning JavaScript On, click here.
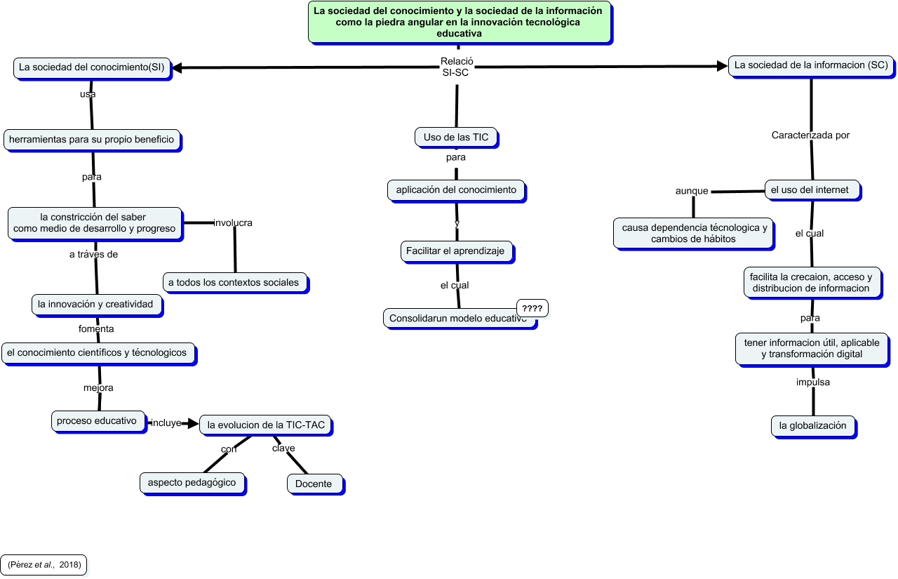
Este Cmap, tiene información relacionada con: Mapa sociedad del conocimiento e informacion, el uso del internet el cual facilita la crecaion, acceso y distribucion de informacion, herramientas para su propio beneficio para la constricción del saber como medio de desarrollo y progreso, el conocimiento científicos y técnologicos mejora proceso educativo, La sociedad de la informacion (SC) Caracterizada por el uso del internet, proceso educativo incluye la evolucion de la TIC-TAC, aplicación del conocimiento y Facilitar el aprendizaje, La sociedad del conocimiento y la sociedad de la información como la piedra angular en la innovación tecnológica educativa Relació SI-SC Uso de las TIC, Facilitar el aprendizaje el cual Consolidarun modelo educativo, el uso del internet aunque causa dependencia técnologica y cambios de hábitos, La sociedad del conocimiento y la sociedad de la información como la piedra angular en la innovación tecnológica educativa Relació SI-SC La sociedad de la informacion (SC), facilita la crecaion, acceso y distribucion de informacion para tener informacion útil, aplicable y transformación digital, la innovación y creatividad fomenta el conocimiento científicos y técnologicos, la evolucion de la TIC-TAC con aspecto pedagógico, La sociedad del conocimiento(SI) usa herramientas para su propio beneficio, la evolucion de la TIC-TAC clave Docente, La sociedad del conocimiento y la sociedad de la información como la piedra angular en la innovación tecnológica educativa Relació SI-SC La sociedad del conocimiento(SI), Uso de las TIC para aplicación del conocimiento, tener informacion útil, aplicable y transformación digital impulsa la globalización, la constricción del saber como medio de desarrollo y progreso involucra a todos los contextos sociales, la constricción del saber como medio de desarrollo y progreso a tráves de la innovación y creatividad