WARNING:
JavaScript is turned OFF. None of the links on this concept map will
work until it is reactivated.
If you need help turning JavaScript On, click here.
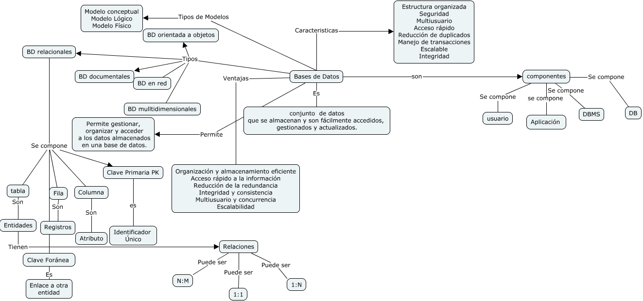
Este Cmap, tiene información relacionada con: BD, BD relacionales Se compone Fila, Bases de Datos Tipos de Modelos Modelo conceptual Modelo Lógico Modelo Físico, Fila Son Registros, Bases de Datos Ventajas Organización y almacenamiento eficiente Acceso rápido a la información Reducción de la redundancia Integridad y consistencia Multiusuario y concurrencia Escalabilidad, Bases de Datos Tipos BD orientada a objetos, BD relacionales Se compone Clave Primaria PK, Bases de Datos Tipos BD documentales, Bases de Datos Tipos BD en red, Bases de Datos Permite Permite gestionar, organizar y acceder a los datos almacenados en una base de datos., BD relacionales Se compone Columna, Entidades Tienen Relaciones, componentes Se compone DB, Bases de Datos son componentes, Relaciones Puede ser 1:1, Bases de Datos Caracteristicas Estructura organizada Seguridad Multiusuario Acceso rápido Reducción de duplicados Manejo de transacciones Escalable Integridad, tabla Son Entidades, componentes se compone Aplicación, Clave Foránea Es Enlace a otra entidad, Bases de Datos Tipos BD mulltidimensionales, componentes Se compone DBMS