WARNING:
JavaScript is turned OFF. None of the links on this concept map will
work until it is reactivated.
If you need help turning JavaScript On, click here.
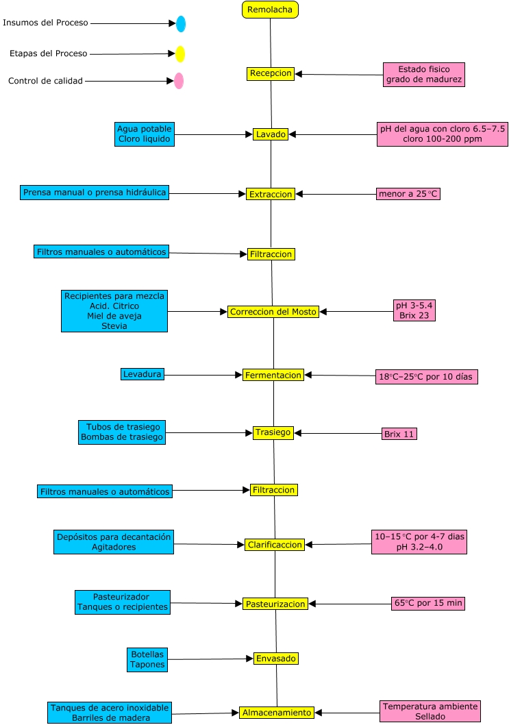
Este Cmap, tiene información relacionada con: flujograma de vino de remolacha, Pasteurizador Tanques o recipientes ???? Pasteurizacion, Tubos de trasiego Bombas de trasiego ???? Trasiego, Filtros manuales o automáticos ???? Filtraccion, Fermentacion ???? Trasiego, Clarificaccion ???? Pasteurizacion, Recipientes para mezcla Acid. Citrico Miel de aveja Stevia ???? Correccion del Mosto, 10–15 °C por 4-7 dias pH 3.2–4.0 ???? Clarificaccion, Extraccion ???? Filtraccion, menor a 25 °C ???? Extraccion, Correccion del Mosto ???? Fermentacion, Envasado ???? Almacenamiento, Temperatura ambiente Sellado ???? Almacenamiento, pH 3-5.4 Brix 23 ???? Correccion del Mosto, Estado fisico grado de madurez ???? Recepcion, Depósitos para decantación Agitadores ???? Clarificaccion, 18°C–25°C por 10 días ???? Fermentacion, Filtros manuales o automáticos ???? Filtraccion, Pasteurizacion ???? Envasado, Remolacha ???? Recepcion, Filtraccion ???? Correccion del Mosto