WARNING:
JavaScript is turned OFF. None of the links on this concept map will
work until it is reactivated.
If you need help turning JavaScript On, click here.
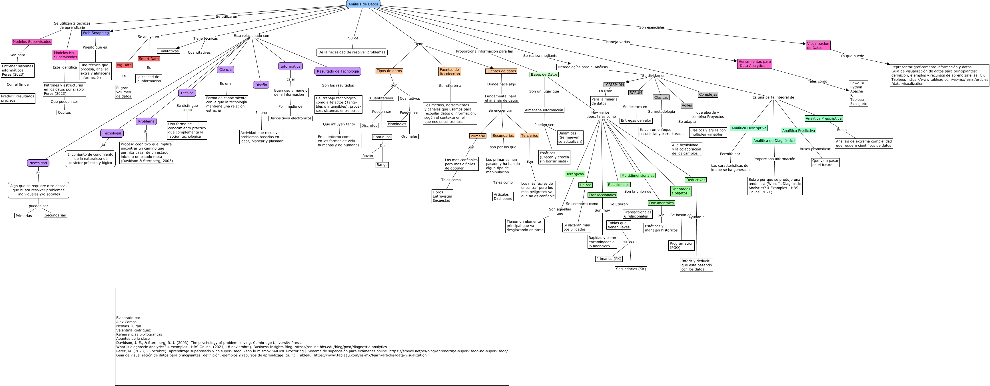
Este Cmap, tiene información relacionada con: Analisis de datos CUN, Análisis de Datos Tiene Fuentes de Recolección, Bases de Datos Son un lugar que Almacena información, Los primarios han pasado y ha habido algun tipo de manipulación Tales como Articulos Dashboard, Bases de Datos Hay varios tipos, tales como Documentales, Bases de Datos Hay varios tipos, tales como Jerárgicas, Los mas confiables pero mas dificiles de obtener Tales como Libros Entrevistas Encuestas, Smart Data Es La calidad de la información, Agiles Se dividen en CRISP-DM, Secundarios son por los que Los primarios han pasado y ha habido algun tipo de manipulación, Fundamental para el análisis de datos Se encuentran Primario, Análisis de Datos Tiene técnicas Cualitativas, Análisis de Datos Maneja varias Herramientas para Data Analytics, Big Data Es El gran volumen de datos, Complejas que aborda y combina Proyectos Clasicos y agiles con multiples variables, Documentales Son Estáticas y manejan historicos, Análisis de Datos Es una parte integral de Analítica Predictiva, Análisis de Datos Se apoya en Big Data, Análisis de Datos Tiene Fuentes de datos, Análisis de Datos Es una parte integral de Analítica Prescriptiva, Bases de Datos Hay varios tipos, tales como Deductivas