WARNING:
JavaScript is turned OFF. None of the links on this concept map will
work until it is reactivated.
If you need help turning JavaScript On, click here.
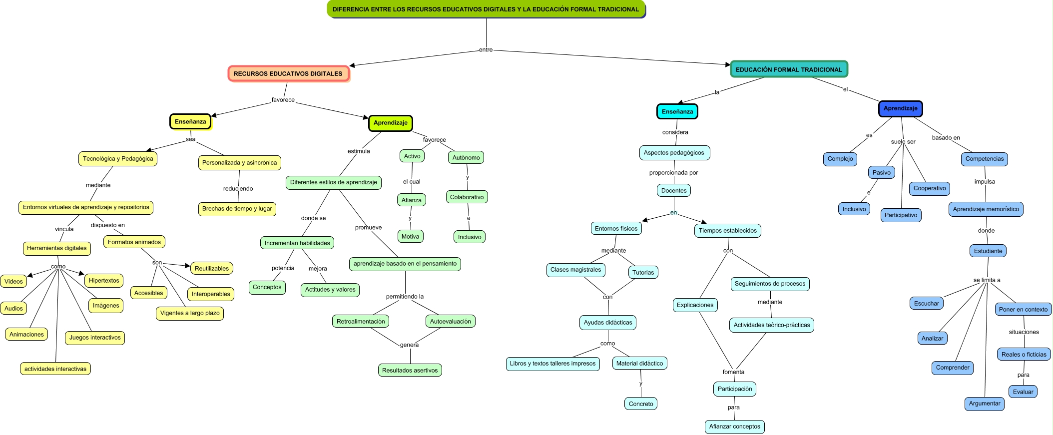
Este Cmap, tiene información relacionada con: Diferencia entre RED y educación tradicional, Herramientas digitales como Imágenes, RECURSOS EDUCATIVOS DIGITALES favorece Enseñanza, Aprendizaje suele ser Participativo, Formatos animados son Interoperables, Formatos animados son Reutilizables, Entornos físicos mediante Tutorias, Clases magistrales con Ayudas didácticas, Ayudas didácticas como Material didáctico, Retroalimentación genera Resultados asertivos, Explicaciones fomenta Participación, Estudiante se limita a Comprender, Aprendizaje estimula Diferentes estilos de aprendizaje, Enseñanza considera Aspectos pedagógicos, Autoevaluación genera Resultados asertivos, aprendizaje basado en el pensamiento permitiendo la Retroalimentación, Herramientas digitales como Animaciones, Estudiante se limita a Analizar, DIFERENCIA ENTRE LOS RECURSOS EDUCATIVOS DIGITALES Y LA EDUCACIÓN FORMAL TRADICIONAL entre RECURSOS EDUCATIVOS DIGITALES, EDUCACIÓN FORMAL TRADICIONAL la Enseñanza, Diferentes estilos de aprendizaje promueve aprendizaje basado en el pensamiento