WARNING:
JavaScript is turned OFF. None of the links on this concept map will
work until it is reactivated.
If you need help turning JavaScript On, click here.
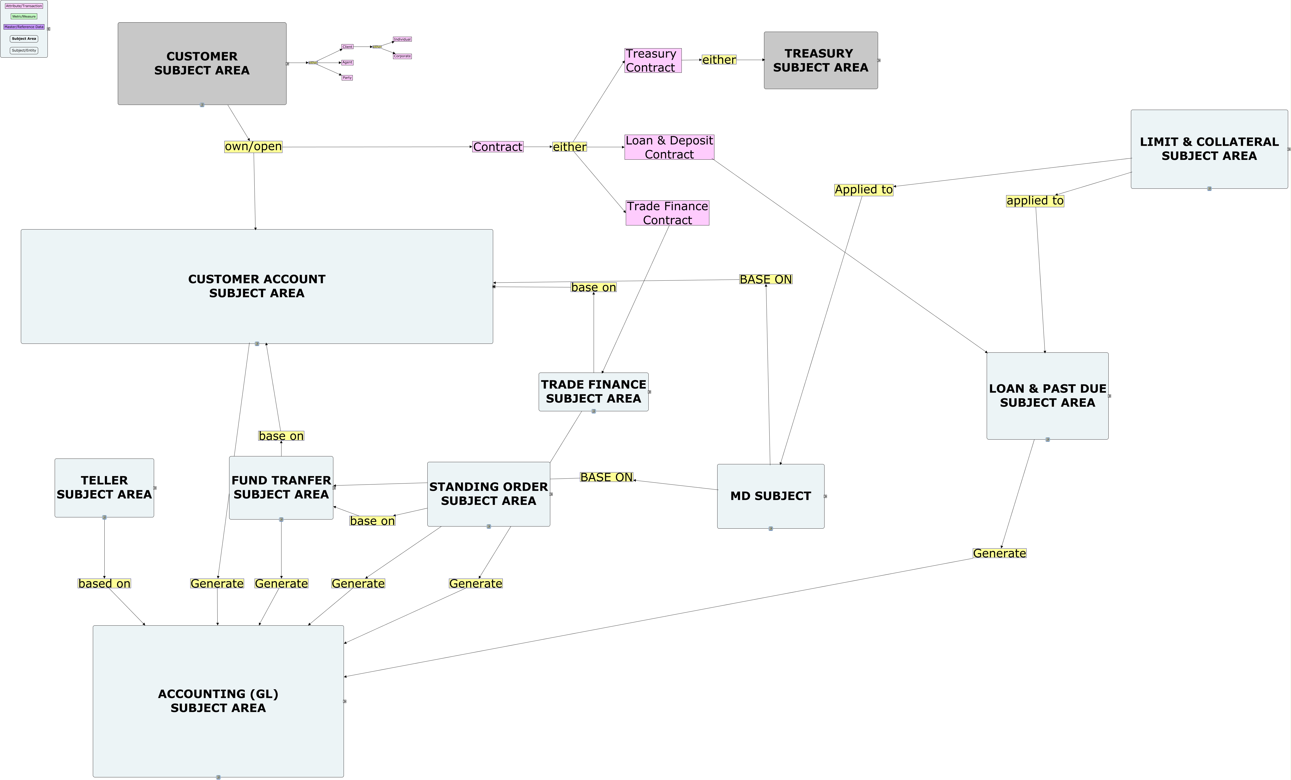
This Concept Map, created with IHMC CmapTools, has information related to: Banking Subject Area Design_LV1_ver064, IB Nhờ thu NK Has CHARGED EVENT, FUND TRANSFER use Debit currency Credit currency, ACCOUNTING EVENT generate ACCOUNTING EVENT Our reference Người làm Người duyệt Ngày giờ làm Ngày giờ duyệt Loại tiền Diễn giải giao dịch, DATE TIME contains Quí, CUSTOMER SUBJECT AREA own/open Contract, ACCOUNTING EVENT classifyed by Transaction Type, Org Legal Entity include Officer, Vostro Account of Customer (Other Bank), NON ACCOUNTING EVENT types Modify các thông tin khác (mục đích vay, org chart..), FUND TRANSFER link to CITAD, LIMIT type SubProduct Level, ACCOUNTTING (General Ledger) dimension TERM, LỊCH THAY ĐỔI LÃI SUẤT apply to Gốc Lãi Gốc quá hạn Lãi quá hạn, DATE TIME contains Năm, CUSTOMER ACCOUNT classify as ACCOUNT CUSTOMER CATEGORIES, MISCELLANEOUS DEALS has Open (deal) date value date maturity date Input deal date Expiry date Charge date, Org Legal Entity doing treasury biz Foreign Exchange, CUSTOMER ACCOUNT SUBJECT measured by Working Bal, CUSTOMER ACCOUNT SUBJECT has many ACCOUNTING EVENT, CUSTOMER ACCOUNT SUBJECT belong to CUSTOMER