WARNING:
JavaScript is turned OFF. None of the links on this concept map will
work until it is reactivated.
If you need help turning JavaScript On, click here.
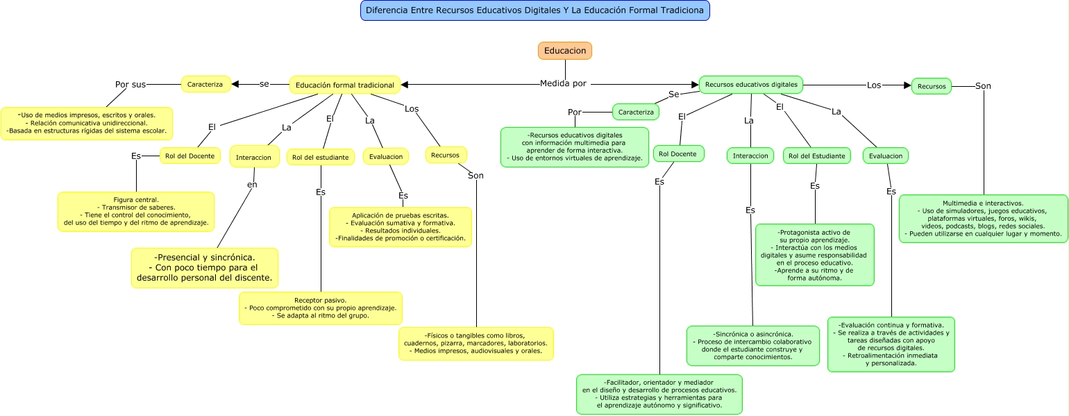
Este Cmap, tiene información relacionada con: Entregable 1, Recursos educativos digitales El Rol Docente, Evaluacion Es -Evaluación continua y formativa. - Se realiza a través de actividades y tareas diseñadas con apoyo de recursos digitales. - Retroalimentación inmediata y personalizada., Educacion Medida por Educación formal tradicional, Recursos educativos digitales Se Caracteriza, Educacion Medida por Recursos educativos digitales, Educación formal tradicional El Rol del Docente, Caracteriza Por -Recursos educativos digitales con información multimedia para aprender de forma interactiva. - Uso de entornos virtuales de aprendizaje., Recursos educativos digitales La Interaccion, Rol del Docente Es Figura central. - Transmisor de saberes. - Tiene el control del conocimiento, del uso del tiempo y del ritmo de aprendizaje., Recursos Son Multimedia e interactivos. - Uso de simuladores, juegos educativos, plataformas virtuales, foros, wikis, videos, podcasts, blogs, redes sociales. - Pueden utilizarse en cualquier lugar y momento., Educación formal tradicional se Caracteriza, Educación formal tradicional La Evaluacion, Evaluacion Es Aplicación de pruebas escritas. - Evaluación sumativa y formativa. - Resultados individuales. -Finalidades de promoción o certificación., Interaccion en -Presencial y sincrónica. - Con poco tiempo para el desarrollo personal del discente., Educación formal tradicional El Rol del estudiante, Recursos educativos digitales La Evaluacion, Interaccion Es -Sincrónica o asincrónica. - Proceso de intercambio colaborativo donde el estudiante construye y comparte conocimientos., Recursos educativos digitales El Rol del Estudiante, Rol del Estudiante Es -Protagonista activo de su propio aprendizaje. - Interactúa con los medios digitales y asume responsabilidad en el proceso educativo. -Aprende a su ritmo y de forma autónoma., Caracteriza Por sus -Uso de medios impresos, escritos y orales. - Relación comunicativa unidireccional. -Basada en estructuras rígidas del sistema escolar.