WARNING:
JavaScript is turned OFF. None of the links on this concept map will
work until it is reactivated.
If you need help turning JavaScript On, click here.
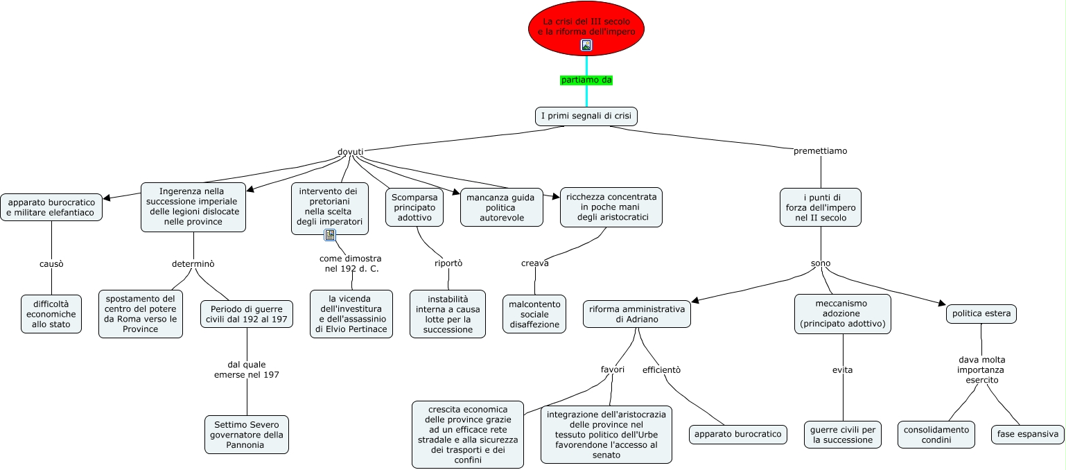
Questa Cmap, creata con IHMC CmapTools, contiene informazioni relative a: La crisi del secondo secolo I, riforma amministrativa di Adriano efficientò apparato burocratico, I primi segnali di crisi dovuti intervento dei pretoriani nella scelta degli imperatori, apparato burocratico e militare elefantiaco causò difficoltà economiche allo stato, ricchezza concentrata in poche mani degli aristocratici creava malcontento sociale disaffezione, riforma amministrativa di Adriano favori crescita economica delle province grazie ad un efficace rete stradale e alla sicurezza dei trasporti e dei confini, politica estera dava molta importanza esercito fase espansiva, intervento dei pretoriani nella scelta degli imperatori come dimostra nel 192 d. C. la vicenda dell'investitura e dell'assassinio di Elvio Pertinace, riforma amministrativa di Adriano favori integrazione dell'aristocrazia delle province nel tessuto politico dell'Urbe favorendone l'accesso al senato, Ingerenza nella successione imperiale delle legioni dislocate nelle province determinò Periodo di guerre civili dal 192 al 197, Periodo di guerre civili dal 192 al 197 dal quale emerse nel 197 Settimo Severo governatore della Pannonia, i punti di forza dell'impero nel II secolo sono politica estera, I primi segnali di crisi dovuti ricchezza concentrata in poche mani degli aristocratici, I primi segnali di crisi dovuti Ingerenza nella successione imperiale delle legioni dislocate nelle province, I primi segnali di crisi dovuti apparato burocratico e militare elefantiaco, Ingerenza nella successione imperiale delle legioni dislocate nelle province determinò spostamento del centro del potere da Roma verso le Province, I primi segnali di crisi dovuti Scomparsa principato adottivo, meccanismo adozione (principato adottivo) evita guerre civili per la successione, Scomparsa principato adottivo riportò instabilità interna a causa lotte per la successione, i punti di forza dell'impero nel II secolo sono meccanismo adozione (principato adottivo), politica estera dava molta importanza esercito consolidamento condini