WARNING:
JavaScript is turned OFF. None of the links on this concept map will
work until it is reactivated.
If you need help turning JavaScript On, click here.
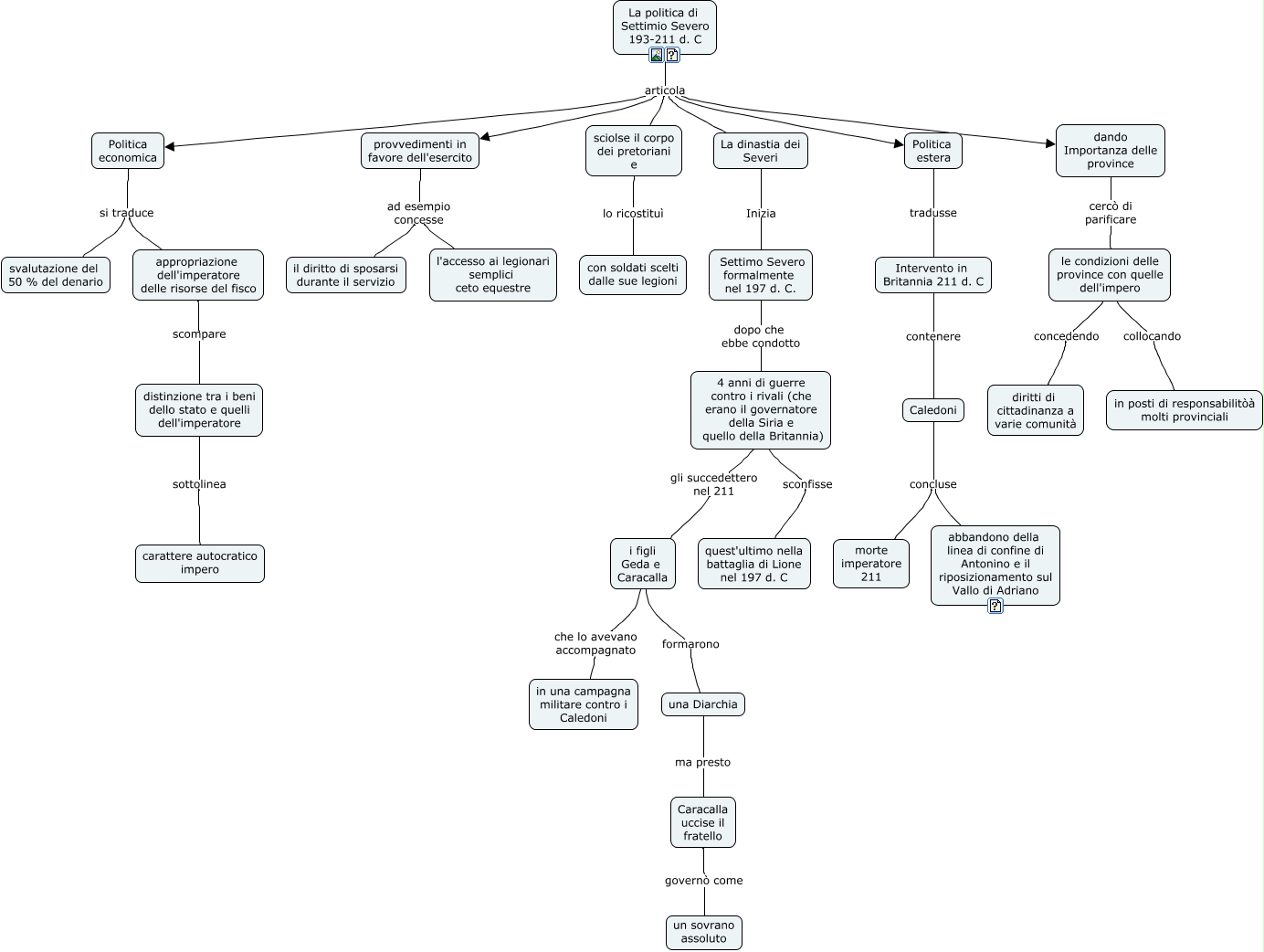
Questa Cmap, creata con IHMC CmapTools, contiene informazioni relative a: Settimo Severo, le condizioni delle province con quelle dell'impero concedendo diritti di cittadinanza a varie comunità, Politica estera tradusse Intervento in Britannia 211 d. C, Politica economica si traduce appropriazione dell'imperatore delle risorse del fisco, La politica di Settimio Severo 193-211 d. C articola La dinastia dei Severi, i figli Geda e Caracalla che lo avevano accompagnato in una campagna militare contro i Caledoni, Caledoni concluse morte imperatore 211, i figli Geda e Caracalla formarono una Diarchia, La politica di Settimio Severo 193-211 d. C articola dando Importanza delle province, La politica di Settimio Severo 193-211 d. C articola Politica estera, dando Importanza delle province cercò di parificare le condizioni delle province con quelle dell'impero, provvedimenti in favore dell'esercito ad esempio concesse il diritto di sposarsi durante il servizio, 4 anni di guerre contro i rivali (che erano il governatore della Siria e quello della Britannia) sconfisse quest'ultimo nella battaglia di Lione nel 197 d. C, Politica economica si traduce svalutazione del 50 % del denario, 4 anni di guerre contro i rivali (che erano il governatore della Siria e quello della Britannia) gli succedettero nel 211 i figli Geda e Caracalla, La politica di Settimio Severo 193-211 d. C articola provvedimenti in favore dell'esercito, Caledoni concluse abbandono della linea di confine di Antonino e il riposizionamento sul Vallo di Adriano, le condizioni delle province con quelle dell'impero collocando in posti di responsabilitòà molti provinciali, una Diarchia ma presto Caracalla uccise il fratello, Settimo Severo formalmente nel 197 d. C. dopo che ebbe condotto 4 anni di guerre contro i rivali (che erano il governatore della Siria e quello della Britannia), Caracalla uccise il fratello governò come un sovrano assoluto