WARNING:
JavaScript is turned OFF. None of the links on this concept map will
work until it is reactivated.
If you need help turning JavaScript On, click here.
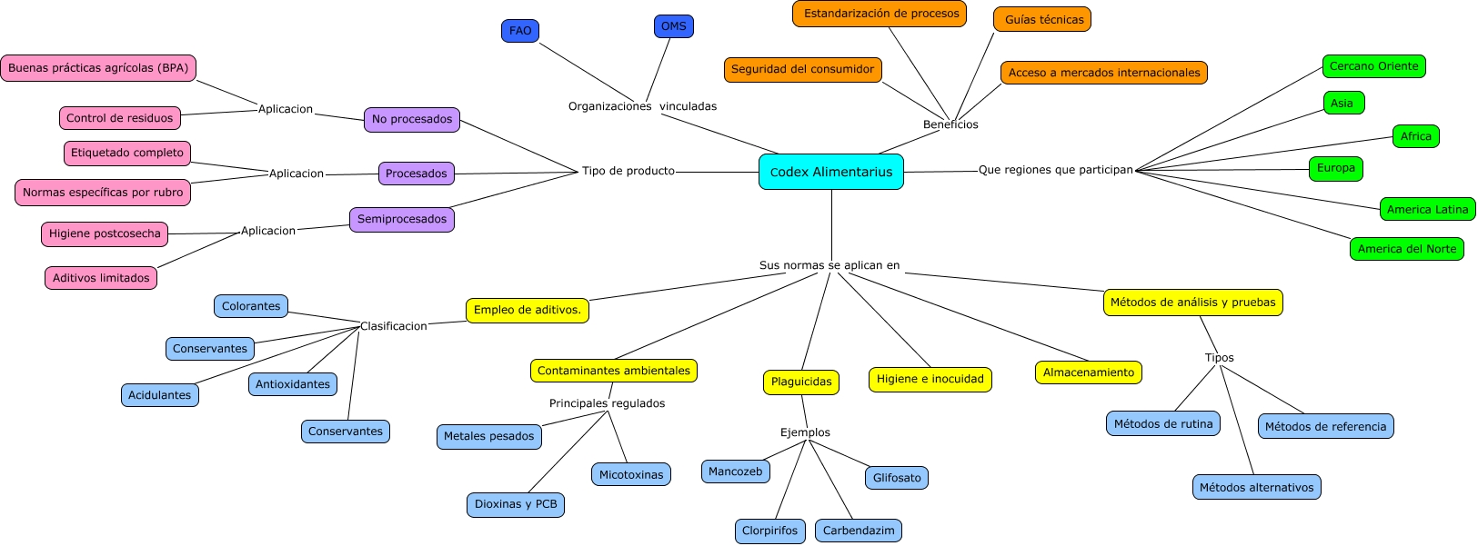
Este Cmap, tiene información relacionada con: codex alimentarius Daniel, Codex Alimentarius Que regiones que participan Africa, Dioxinas y PCB Principales regulados Contaminantes ambientales, Normas específicas por rubro Aplicacion Procesados, Procesados Tipo de producto No procesados, Antioxidantes Clasificacion Empleo de aditivos., FAO Organizaciones vinculadas Codex Alimentarius, Etiquetado completo Aplicacion Procesados, Conservantes Clasificacion Empleo de aditivos., Conservantes Clasificacion Empleo de aditivos., Higiene postcosecha Aplicacion Semiprocesados, Métodos alternativos Tipos Métodos de análisis y pruebas, Acceso a mercados internacionales Beneficios Codex Alimentarius, Clorpirifos Ejemplos Plaguicidas, Codex Alimentarius Sus normas se aplican en Empleo de aditivos., Métodos de referencia Tipos Métodos de análisis y pruebas, Codex Alimentarius Que regiones que participan Europa, Control de residuos Aplicacion No procesados, Codex Alimentarius Que regiones que participan Asia, Metales pesados Principales regulados Contaminantes ambientales, Codex Alimentarius Sus normas se aplican en Plaguicidas