WARNING:
JavaScript is turned OFF. None of the links on this concept map will
work until it is reactivated.
If you need help turning JavaScript On, click here.
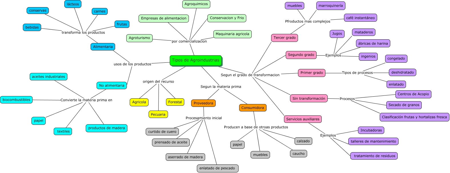
Este Cmap, tiene información relacionada con: tipos de agroindustrias, Segundo grado Ejemplos mataderos, Tercer grado Pfroductos mas complejos marroquinería, Tipos de Agroindustrias Segun el grado de transformacion Sin transformación, Sin transformación Procesos Clasificación frutas y hortalizas fresca, Tipos de Agroindustrias origen del recurso Pecuaria, Tipos de Agroindustrias Segun el grado de transformacion Primer grado, Tipos de Agroindustrias por comercializacion Conservacion y Frio, frutas transforma los productos Alimentaria, Tipos de Agroindustrias Segun el grado de transformacion Tercer grado, lácteos transforma los productos Alimentaria, No alimentaria Convierte la materia prima en papel, muebles Pfroductos mas complejos marroquinería, Tipos de Agroindustrias Segun el grado de transformacion Servicios auxiliares, conservas transforma los productos Alimentaria, Consumidora Producen a base de otroas productos caucho, Tipos de Agroindustrias usos de los productos No alimentaria, Servicios auxiliares Ejemplos Incubadoras, carnes transforma los productos Alimentaria, Tipos de Agroindustrias origen del recurso Agricola, Segundo grado Ejemplos Jugos