WARNING:
JavaScript is turned OFF. None of the links on this concept map will
work until it is reactivated.
If you need help turning JavaScript On, click here.
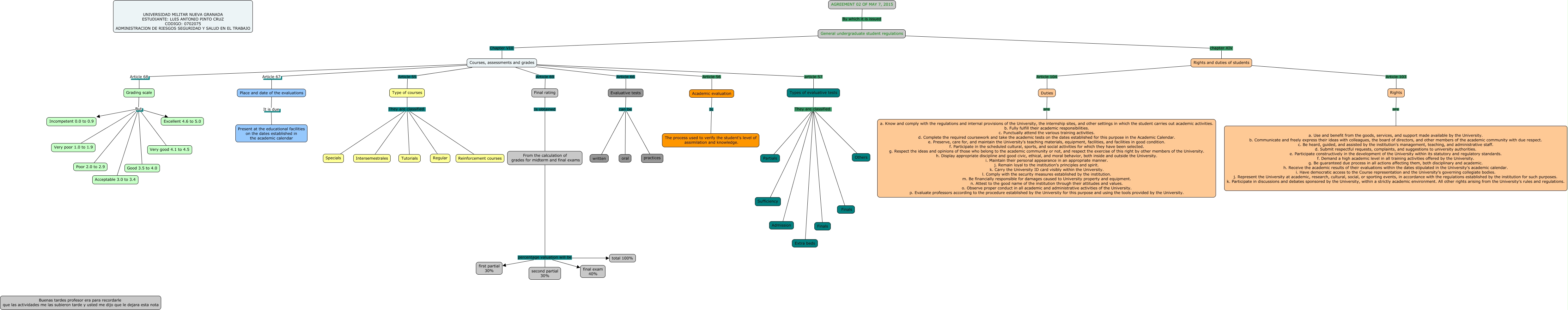
Este Cmap, tiene información relacionada con: mapa conceptual 1, Types of evaluative tests They are classified Others, Type of courses They are classified Intersemestrales, Evaluative tests can be oral, From the calculation of grades for midterm and final exams percentage valuation will be final exam 40%, General undergraduate student regulations chapter XIV Rights and duties of students, Grading scale But Acceptable 3.0 to 3.4, From the calculation of grades for midterm and final exams percentage valuation will be total 100%, Courses, assessments and grades Article 67 Place and date of the evaluations, Type of courses They are classified Reinforcement courses, Final rating Is obtained From the calculation of grades for midterm and final exams, Grading scale But Incompetent 0.0 to 0.9, Types of evaluative tests They are classified Sufficiency, Types of evaluative tests They are classified Partials, Courses, assessments and grades Article 68 Grading scale, Place and date of the evaluations It is due Present at the educational facilities on the dates established in the academic calendar, AGREEMENT 02 OF MAY 7, 2015 By which it is issued General undergraduate student regulations, Rights and duties of students Article 103 Rights, From the calculation of grades for midterm and final exams percentage valuation will be first partial 30%, Type of courses They are classified Tutorials, Types of evaluative tests They are classified Finals