WARNING:
JavaScript is turned OFF. None of the links on this concept map will
work until it is reactivated.
If you need help turning JavaScript On, click here.
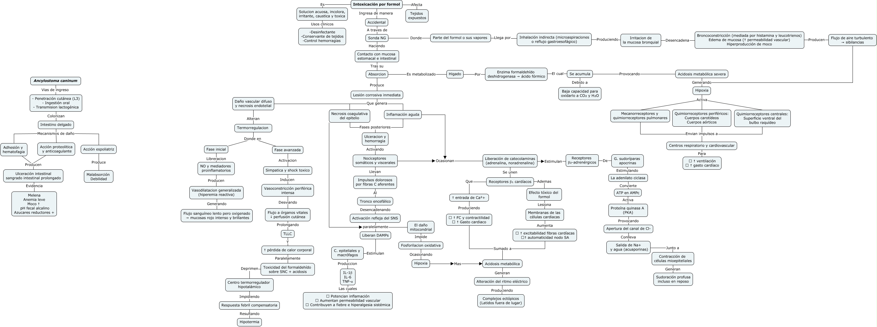
Este Cmap, tiene información relacionada con: Clinica I corregido, Centros respiratorio y cardiovascular Para ⮕ ↑ ventilación ⮕ ↑ gasto cardíaco, Lesión corrosiva inmediata Que genera Necrosis coagulativa del epitelio, Fase inicial Libreracion NO y mediadores proinflamatorios, Activación refleja del SNS paralelamente El daño mitocondrial, ⮕ ↑ FC y contractilidad ⮕ ↑ Gasto cardiaco Sumado a Acidosis metabólica, Liberación de catecolaminas (adrenalina, noradrenalina) Se unen Receptores β₁ cardíacos, Higado Por Enzima formaldehído deshidrogenasa → ácido fórmico, Intoxicación por formol Ingresa de manera Accidental, Absorcion Es metabolizado Higado, El daño mitocondrial Impide Fosforilacion oxidativa, Liberación de catecolaminas (adrenalina, noradrenalina) Estimulan Receptores β₂-adrenérgicos, Accidental A traves de Sonda NG, Vasodilatacion generalizada (hiperemia reactiva) Generando Flujo sanguíneo lento pero oxigenado → mucosas rojo intenso y brillantes, Proteína quinasa A (PKA) Provocando Apertura del canal de Cl-, Ulceración intestinal sangrado intestinal prolongado Evidencia Melena Anemia leve Moco ↑ pH fecal alcalino Azucares reductores +, Salida de Na+ y agua (acuaporinas) Junto a Contracción de células mioepiteliales, Quimiorreceptores centrales: Superficie ventral del bulbo raquídeo Envian impulsos a Centros respiratorio y cardiovascular, Hipoxia Activa Quimiorreceptores periféricos: Cuerpos carotídeos Cuerpos aórticos, ⮕ ↑ excitabilidad fibras cardíacas ↑ automaticidad nodo SA Sumado a Acidosis metabólica, Hipoxia Mas Acidosis metabólica