WARNING:
JavaScript is turned OFF. None of the links on this concept map will
work until it is reactivated.
If you need help turning JavaScript On, click here.
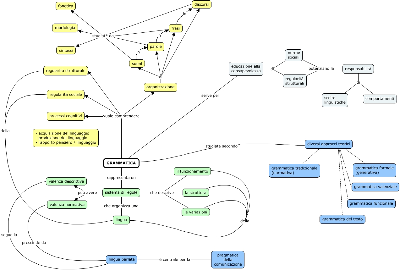
Questa Cmap, creata con IHMC CmapTools, contiene informazioni relative a: analisi disciplinare_GRAMMATICA, GRAMMATICA vuole comprendere regolarità strutturale, GRAMMATICA vuole comprendere regolarità sociale, le variazioni della lingua, sistema di regole che descrive la struttura, regolarità sociale della lingua, organizzazione di discorsi, il funzionamento della lingua, parole studiat* da morfologia, diversi approcci teorici ???? grammatica formale (generativa), sistema di regole che organizza una lingua, lingua parlata è centrale per la pragmatica della comunicazione, responsabilità di scelte linguistiche, educazione alla consapevolezza di norme sociali, GRAMMATICA rappresenta un sistema di regole, GRAMMATICA studiata secondo diversi approcci teorici, frasi studiat* da sintassi, sistema di regole può avere valenza descrittiva, sistema di regole che descrive il funzionamento, valenza descrittiva segue la lingua parlata, diversi approcci teorici ???? grammatica del testo