WARNING:
JavaScript is turned OFF. None of the links on this concept map will
work until it is reactivated.
If you need help turning JavaScript On, click here.
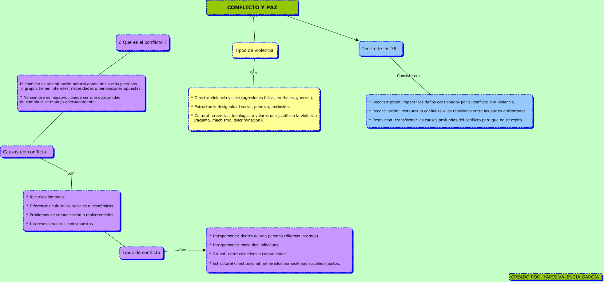
Este Cmap, tiene información relacionada con: Conflicto y paz, Teoría de las 3R Consiste en: * Reconstrucción: reparar los daños ocasionados por el conflicto o la violencia. * Reconciliación: restaurar la confianza y las relaciones entre las partes enfrentadas. * Resolución: transformar las causas profundas del conflicto para que no se repita., Tipos de conflicto Son * Intrapersonal: dentro de una persona (dilemas internos). * Interpersonal: entre dos individuos. * Grupal: entre colectivos o comunidades. * Estructural o institucional: generados por sistemas sociales injustos., Causas del conflicto Son * Recursos limitados. * Diferencias culturales, sociales o económicas. * Problemas de comunicación o malentendidos. * Intereses o valores contrapuestos., Tipos de violencia Son * Directa: violencia visible (agresiones físicas, verbales, guerras). * Estructural: desigualdad social, pobreza, exclusión. * Cultural: creencias, ideologías o valores que justifican la violencia (racismo, machismo, discriminación)., * Recursos limitados. * Diferencias culturales, sociales o económicas. * Problemas de comunicación o malentendidos. * Intereses o valores contrapuestos. ???? Tipos de conflicto, CONFLICTO Y PAZ ???? Tipos de violencia, CONFLICTO Y PAZ ???? Teoría de las 3R, ¿ Que es el conflicto ? ???? El conflicto es una situación natural donde dos o más personas o grupos tienen intereses, necesidades o percepciones opuestas. * No siempre es negativo; puede ser una oportunidad de cambio si se maneja adecuadamente., El conflicto es una situación natural donde dos o más personas o grupos tienen intereses, necesidades o percepciones opuestas. * No siempre es negativo; puede ser una oportunidad de cambio si se maneja adecuadamente. ???? Causas del conflicto