WARNING:
JavaScript is turned OFF. None of the links on this concept map will
work until it is reactivated.
If you need help turning JavaScript On, click here.
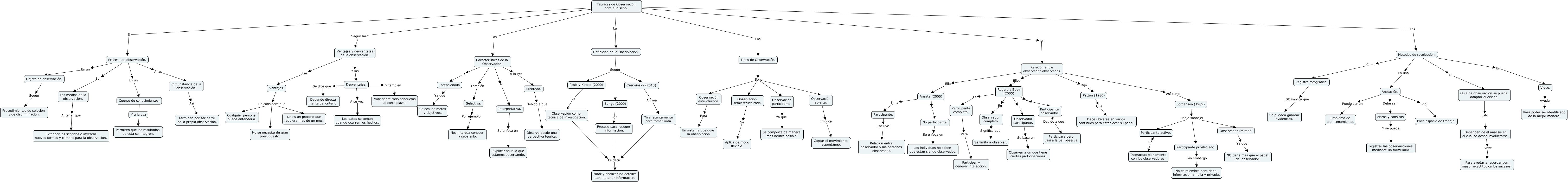
Este Cmap, tiene información relacionada con: mapa conceptual, Los medios de la observación. Al tener que Extender los sentidos o inventar nuevas formas y campos para la observación., Desventajas. Y tambien Mide sobre todo conductas al corto plazo., Jorgensen (1989) Habla sobre el Participante privilegiado., Mirar atentamente para tomar nota. Es decir Mirar y analizar los detalles para obtener informacion., Características de la Observación. Y Interpretativa., Participante observador. Debido a que Participara pero casi a la par observa., Video. Ayuda Para poder ser identificado de la mejor manera., Observador limitado. Ya que NO tiene mas que el papel del observador., No participante. Se enfoca en Los individuos no saben que estan siendo observados., Observación como tecnica de investigación. Es decir Mirar y analizar los detalles para obtener informacion., Participante. Incluye Relación entre observador y las personas observadas., Jorgensen (1989) Habla sobre el Participante activo., Ventajas. Se considera que No es un proceso que requiera mas de un mes., Ventajas y desventajas de la observación. Y las Desventajas., Selectiva. Por ejemplo Nos interesa conocer y separarlo., Técnicas de Observación para el diseño. Los Metodos de recolección., Proceso para recoger información. Es decir Mirar y analizar los detalles para obtener informacion., Anotación. Con Poco espacio de trabajo., Rogers y Buey (2005) El Observador participante., Proceso de observación. A las Circunstancia de la observación.