WARNING:
JavaScript is turned OFF. None of the links on this concept map will
work until it is reactivated.
If you need help turning JavaScript On, click here.
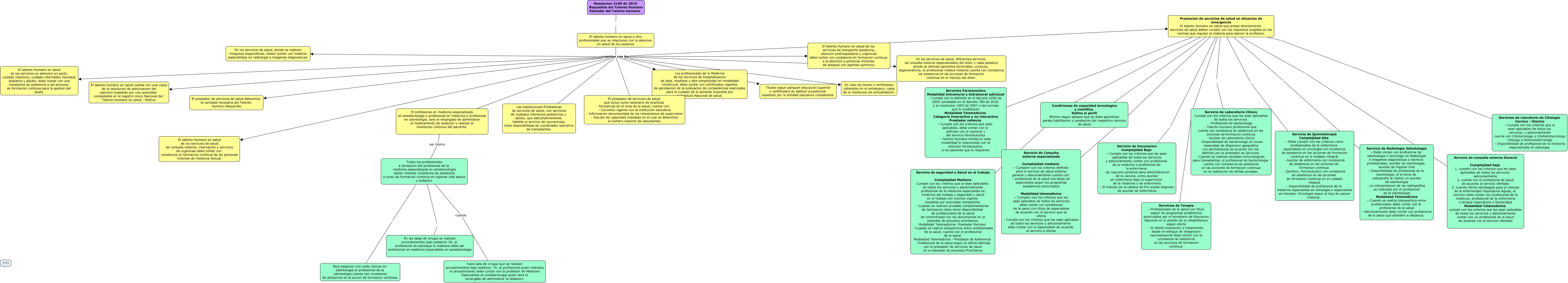
Este Cmap, tiene información relacionada con: Requisitos del Talento Humano - Resolucion 3100 de 2019, Prestacion de servicios de salud en situacion de emergencia El talento humano en salud que preste directamente servicios de salud deben cumplir con los requisitos exigidos en las normas que regulen la materia para ejercer la profesion. Servicio de Laboratorio Clinico Cumple con los criterios que les sean aplicables de todos los servicios - Profesional de bacteriologo - Talento humano profesional que cuente con constancia de asistencia en las acciones de formacion continua - Auxiliar de Laboratorio clinico - Disponibilidad de bacteriologo en zonas especiales de dispersion geografica con permanencia de acuerdo con los definido por el prestador de servicios - Cuando se realizan pruebas inmunologicas para transplantes, el profesional de bacteriologia cuenta con constancia de asistencia en las acciones de formacion continua en la realizacion de dichas pruebas., El profesional en medicina especializada en anesteciologia o profesional en medicina o profesional en odontologia, sera el encargado de administrar el medicamento de sedacion y realizar el monitoreo continuo del paciente. asi mismo Todos los profesionales a excepcion del profesional de la medicina especializada en anesteciologia deben mostrar constancia de asistencia a curso de formacion continua en soporte vital basico y sedacion., Prestacion de servicios de salud en situacion de emergencia El talento humano en salud que preste directamente servicios de salud deben cumplir con los requisitos exigidos en las normas que regulen la materia para ejercer la profesion. Servicio de Consulta externa especializada Complejidad mediana - Cumplen con los criterios definido para el servicio de salud externa general y adicionalmente cuenta con: - profesional de la salud con titulo de especialista segun los programas academicos autorizados Modalidad telemedicina - Cumplen con los criterios que les sean aplicados de todos los servicios debe contar con profesional de la salud con titulo de especialista de acuerdo con el servicio que se oferta - Cumple con los criterios que les sean aplicados de todos los servicios y adicionalmente debe contar con el especialista de acuerdo al servicio a ofertar, El talento humano en salud y otro profesionales que se relacionen con la atencion en salud de los usuarios cuentan con los El talento Humano en salud de los servicios en atencion en parto, cuidado intensivo, cuidado intermedio neonatal, pediatria y adulto; debe contar con una constancia de asistencia a las acciones de formacion continua para la gestion del duelo., Prestacion de servicios de salud en situacion de emergencia El talento humano en salud que preste directamente servicios de salud deben cumplir con los requisitos exigidos en las normas que regulen la materia para ejercer la profesion. Servicios de Lboratorio de Citologia Cervico - Uterino - Cumple con los criterios que le sean aplicables de todos los servicios, y adicionalmente cuente con Citotecnologo o Citohistotecnologo Citologo o Histocitotecnologo - Disponibilidad de profesional de la medicina especializada en patologia., Resolucion 3100 de 2019 Requisitos del Talento Humano Estandar del Talento Humano El talento humano en salud y otro profesionales que se relacionen con la atencion en salud de los usuarios, Prestacion de servicios de salud en situacion de emergencia El talento humano en salud que preste directamente servicios de salud deben cumplir con los requisitos exigidos en las normas que regulen la materia para ejercer la profesion. Servicio de Radiologia Odontologia - Debe contar con profesional de odontologia o tecnologo en Radiologia e imagenes diagnosticas o tecnicos profesionales, auxiliar de odontologia, auxiliar de Higiene Oral - Disponibilidad de profesional de la odontologia, si la toma de radiografia la realiza un auxiliar de odontologia - La interpretacion de las radiografias es realizada por el profesional de la odontologia Modalidad Telemedicina - Cuando se realiza telexperticia entre profesionales debe contar con el profesional de la salud - Adicionalmente debe contar con profesional de la salud que atienden a distancia., El talento humano en salud y otro profesionales que se relacionen con la atencion en salud de los usuarios cuentan con los El prestador de servicios de salud que actue como escenario de practicas formativas en el Area de la salud, cuenta con: - Convenio vigente con la institucion educativa - Informacion documentada de los mecanismos de supervision - Estudio de capacidad instalada en el cual se determina el numero maximo de estudiantes., Prestacion de servicios de salud en situacion de emergencia El talento humano en salud que preste directamente servicios de salud deben cumplir con los requisitos exigidos en las normas que regulen la materia para ejercer la profesion. Servicio de Quimioterapia Complejidad Alta - Debe cumplir con los criterios como profesionales de la enfermeria especialista en oncologia con constancia de asistencia en las acciones de formacion continua en el cuidado integral - Auxiliar de enfermeria con constancia de asistencia en las acciones de formacion continua - Quimico, Farmaceutico con constancia de asistencia en las acciones de formacion continua en el cuidado integral - Disponibilidad de profesional de la medicina especialista en oncologia o especialista en Hemato- Oncologia segun el tipo de cancer tratante., El talento humano en salud y otro profesionales que se relacionen con la atencion en salud de los usuarios cuentan con los Las Instituciones Prestadoras de servicios de salud, con servicios de cuidados intensivos pediatricos y adulto, que adicionalmemente habilite el servicio de neurocirujia, tiene disponibilidad de coordinador operativo de transplantes., El talento humano en salud y otro profesionales que se relacionen con la atencion en salud de los usuarios cuentan con los Prestacion de servicios de salud en situacion de emergencia El talento humano en salud que preste directamente servicios de salud deben cumplir con los requisitos exigidos en las normas que regulen la materia para ejercer la profesion., Todos los profesionales a excepcion del profesional de la medicina especializada en anesteciologia deben mostrar constancia de asistencia a curso de formacion continua en soporte vital basico y sedacion. cuando fuera sala de cirugia que se realizan procedimientos bajo sedacion IV, el profesional quien realizara el procedimiento debe contar con la profesion de Medicina Especialista en anesteciologia quien sera el encargado de administrar la sedacion., Prestacion de servicios de salud en situacion de emergencia El talento humano en salud que preste directamente servicios de salud deben cumplir con los requisitos exigidos en las normas que regulen la materia para ejercer la profesion. Servicios de Terapia - Profesionales de la salud con titulo segun los programas academicos autorizados por el ministerio de Educacion Nacional en el ambito de la rehabilitacion segun oferta - Si oferta evaluacion y tratamiento desde el enfoque de integracion neurosensorial debe contar con la constancia de asistencia en las acciones de formacion continua., El talento humano en salud y otro profesionales que se relacionen con la atencion en salud de los usuarios cuentan con los Titulos segun apliquen educacion superior o certificados de aptitud ocupacional expedido por la entidad educativa competente., Prestacion de servicios de salud en situacion de emergencia El talento humano en salud que preste directamente servicios de salud deben cumplir con los requisitos exigidos en las normas que regulen la materia para ejercer la profesion. Condiciones de capacidad tecnologica y cientifica Define el perfil Minimo segun aplique que se debe garantizar parala habilitacion y prestacion del respectivo servicio de salud, Todos los profesionales a excepcion del profesional de la medicina especializada en anesteciologia deben mostrar constancia de asistencia a curso de formacion continua en soporte vital basico y sedacion. En las salas de cirugia se realizan procedimientos bajo sedacion III, el profesional de saludque lo realizara debe ser profesional en medicina especialista en anesteciologia, Prestacion de servicios de salud en situacion de emergencia El talento humano en salud que preste directamente servicios de salud deben cumplir con los requisitos exigidos en las normas que regulen la materia para ejercer la profesion. Servicio de Vacunacion Complejidad Baja - Cumple con los criterios que les sean aplicables de todos los servicios y adicionalmente contar con profesional de la medicina o profesional de la enfermeria. - Se requiere personal para administracion de la vacuna, como auxiliar en enfermeria bajo la supervicion de la medicina o de enfermeria - El manejo de la cadena de frio puede disponer de auxiliar de enfermeria, Todos los profesionales a excepcion del profesional de la medicina especializada en anesteciologia deben mostrar constancia de asistencia a curso de formacion continua en soporte vital basico y sedacion. Para sedacion con oxido nitroso en odontologia el profesional de la odontologia cuenta con constancia de asistencia en la accion de formacion continua., El talento humano en salud y otro profesionales que se relacionen con la atencion en salud de los usuarios cuentan con los El profesional en medicina especializada en anesteciologia o profesional en medicina o profesional en odontologia, sera el encargado de administrar el medicamento de sedacion y realizar el monitoreo continuo del paciente., El talento humano en salud y otro profesionales que se relacionen con la atencion en salud de los usuarios cuentan con los En caso de titulos o certificados obtenidos en el extranjero, copia de la resolucion de convalidacion.