WARNING:
JavaScript is turned OFF. None of the links on this concept map will
work until it is reactivated.
If you need help turning JavaScript On, click here.
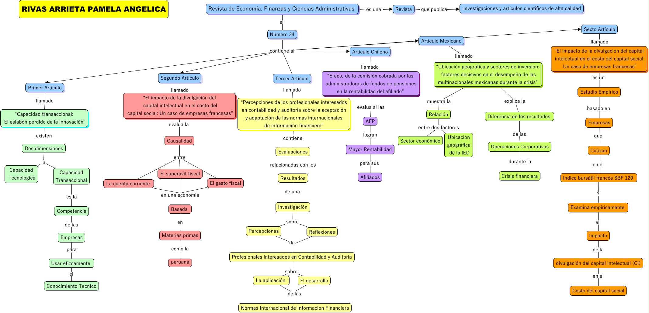
Este Cmap, tiene información relacionada con: RIVAS ARRIETA. REVISTA ECONOMICA, Capacidad Transaccional es la Competencia, Número 34 contiene al Artículo Mexicano, Primer Artículo llamado “Capacidad transaccional: El eslabón perdido de la innovación”, Basada en Materias primas, AFP logran Mayor Rentabilidad, Artículo Chileno llamado “Efecto de la comisión cobrada por las administradoras de fondos de pensiones en la rentabilidad del afiliado”, Artículo Mexicano llamado “Ubicación geográfica y sectores de inversión: factores decisivos en el desempeño de las multinacionales mexicanas durante la crisis”, Empresas para Usar efizcamente, El desarrollo de las Normas Internacional de Informacion Financiera, Examina empíricamente el Impacto, Empresas que Cotizan, “El impacto de la divulgación del capital intelectual en el costo del capital social: Un caso de empresas francesas” evalua la Causalidad, Relación entre dos factores Ubicación geográfica de la IED, Cotizan en el Indice bursátil francés SBF 120, La cuenta corriente en una economia Basada, Competencia de las Empresas, “Ubicación geográfica y sectores de inversión: factores decisivos en el desempeño de las multinacionales mexicanas durante la crisis” muestra la Relación, Segundo Artículo llamado “El impacto de la divulgación del capital intelectual en el costo del capital social: Un caso de empresas francesas”, “Ubicación geográfica y sectores de inversión: factores decisivos en el desempeño de las multinacionales mexicanas durante la crisis” explica la Diferencia en los resultados, Revista que publica investigaciones y artículos científicos de alta calidad