WARNING:
JavaScript is turned OFF. None of the links on this concept map will
work until it is reactivated.
If you need help turning JavaScript On, click here.
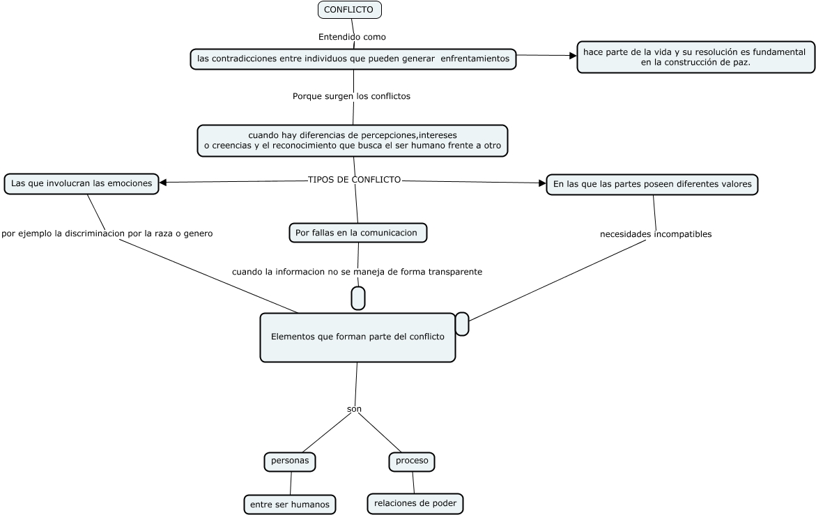
Este Cmap, tiene información relacionada con: conflicto, Elementos que forman parte del conflicto son proceso, Elementos que forman parte del conflicto son personas, las contradicciones entre individuos que pueden generar enfrentamientos Porque surgen los conflictos cuando hay diferencias de percepciones,intereses o creencias y el reconocimiento que busca el ser humano frente a otro, Por fallas en la comunicacion cuando la informacion no se maneja de forma transparente, cuando hay diferencias de percepciones,intereses o creencias y el reconocimiento que busca el ser humano frente a otro TIPOS DE CONFLICTO En las que las partes poseen diferentes valores, proceso ???? relaciones de poder, CONFLICTO Entendido como las contradicciones entre individuos que pueden generar enfrentamientos, En las que las partes poseen diferentes valores necesidades incompatibles, personas ???? entre ser humanos, Las que involucran las emociones por ejemplo la discriminacion por la raza o genero Elementos que forman parte del conflicto, cuando hay diferencias de percepciones,intereses o creencias y el reconocimiento que busca el ser humano frente a otro TIPOS DE CONFLICTO Las que involucran las emociones, las contradicciones entre individuos que pueden generar enfrentamientos ???? hace parte de la vida y su resolución es fundamental en la construcción de paz., cuando hay diferencias de percepciones,intereses o creencias y el reconocimiento que busca el ser humano frente a otro TIPOS DE CONFLICTO Por fallas en la comunicacion