WARNING:
JavaScript is turned OFF. None of the links on this concept map will
work until it is reactivated.
If you need help turning JavaScript On, click here.
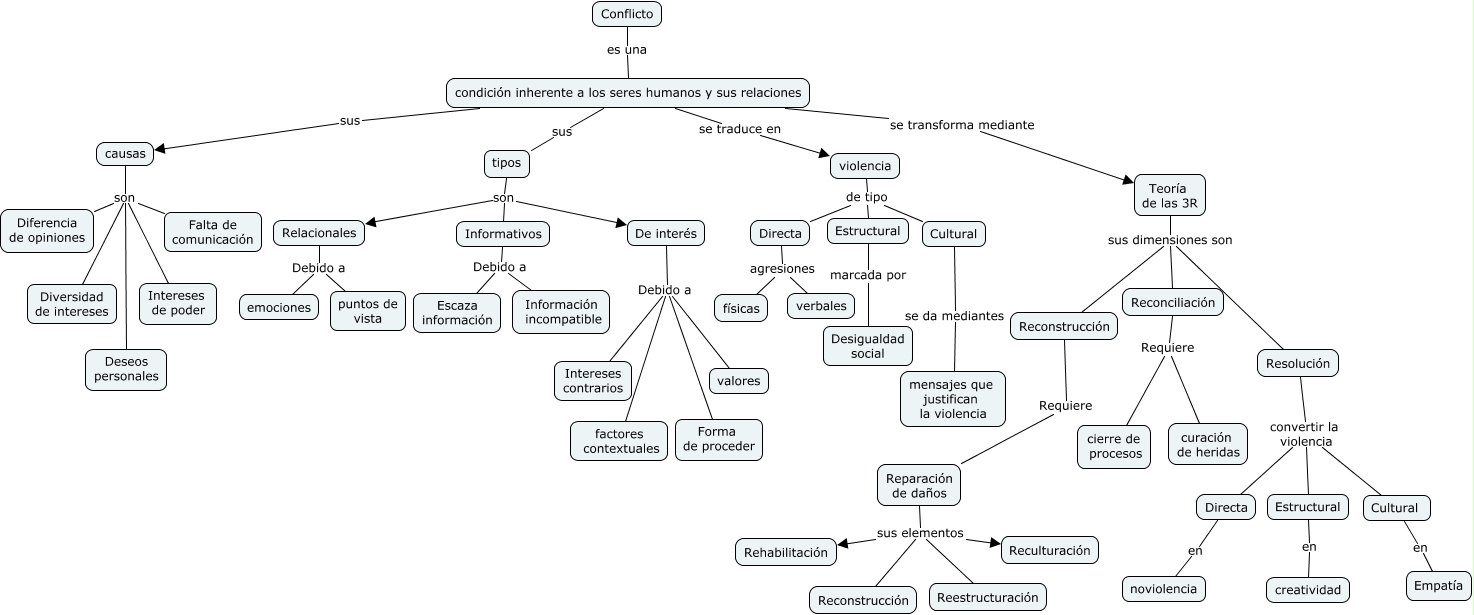
Este Cmap, tiene información relacionada con: Mapa Conflictos, Reparación de daños sus elementos Reconstrucción, Reconciliación Requiere cierre de procesos, Estructural en creatividad, Informativos Debido a Información incompatible, causas son Intereses de poder, Cultural se da mediantes mensajes que justifican la violencia, Relacionales Debido a puntos de vista, Directa agresiones verbales, causas son Falta de comunicación, violencia de tipo Estructural, Resolución convertir la violencia Cultural, tipos son Relacionales, Teoría de las 3R sus dimensiones son Resolución, Teoría de las 3R sus dimensiones son Reconstrucción, tipos son De interés, condición inherente a los seres humanos y sus relaciones se transforma mediante Teoría de las 3R, De interés Debido a valores, Reparación de daños sus elementos Reestructuración, Relacionales Debido a emociones, Directa en noviolencia