WARNING:
JavaScript is turned OFF. None of the links on this concept map will
work until it is reactivated.
If you need help turning JavaScript On, click here.
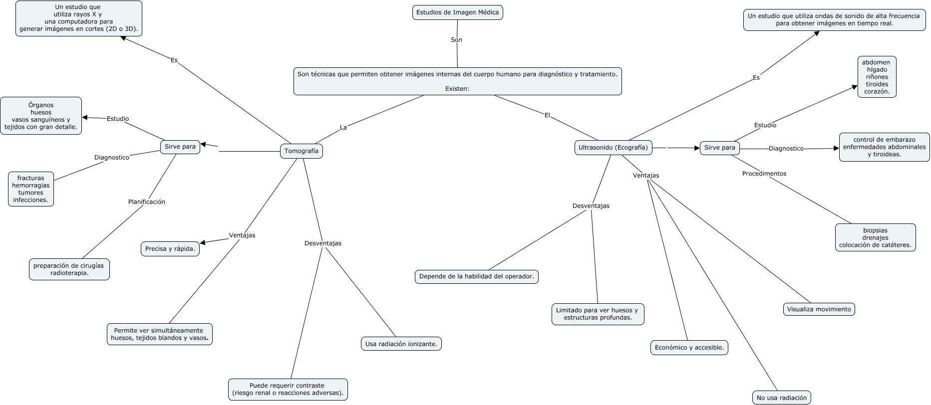
This Concept Map, created with IHMC CmapTools, has information related to: Untitled 1, Tomografía Ventajas Permite ver simultáneamente huesos, tejidos blandos y vasos., Ultrasonido (Ecografía) Sirve para, Estudios de Imagen Médica Son Son técnicas que permiten obtener imágenes internas del cuerpo humano para diagnóstico y tratamiento. Existen:, Tomografía Desventajas Puede requerir contraste (riesgo renal o reacciones adversas)., Ultrasonido (Ecografía) Ventajas No usa radiación, Tomografía Desventajas Usa radiación ionizante., Ultrasonido (Ecografía) Ventajas Visualiza movimiento, Tomografía Sirve para, Sirve para Estudio Órganos huesos vasos sanguíneos y tejidos con gran detalle., Sirve para Diagnostico control de embarazo enfermedades abdominales y tiroideas., Ultrasonido (Ecografía) Es Un estudio que utiliza ondas de sonido de alta frecuencia para obtener imágenes en tiempo real., Sirve para Procedimentos biopsias drenajes colocación de catéteres., Ultrasonido (Ecografía) Ventajas Económico y accesible., Sirve para Planificación preparación de cirugías radioterapia., Sirve para Diagnostico fracturas hemorragias tumores infecciones., Ultrasonido (Ecografía) Desventajas Limitado para ver huesos y estructuras profundas., Son técnicas que permiten obtener imágenes internas del cuerpo humano para diagnóstico y tratamiento. Existen: El Ultrasonido (Ecografía), Ultrasonido (Ecografía) Desventajas Depende de la habilidad del operador., Tomografía Es Un estudio que utiliza rayos X y una computadora para generar imágenes en cortes (2D o 3D)., Son técnicas que permiten obtener imágenes internas del cuerpo humano para diagnóstico y tratamiento. Existen: La Tomografía