WARNING:
JavaScript is turned OFF. None of the links on this concept map will
work until it is reactivated.
If you need help turning JavaScript On, click here.
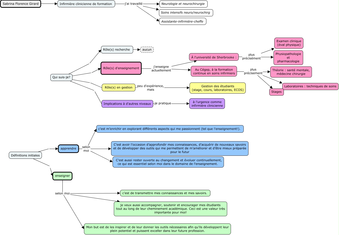
Cette carte de concepts créée avec IHMC CmapTools traite de: Présentation_SF_Girard, Qui suis-je? Rôle(s) en gestion, À l'université de Sherbrooke : plus précisément Physiopathologie et pharmacologie, Définitions initiales enseigner, enseigner selon moi c’est de transmettre mes connaissances et mes savoirs., Sabrina Florence Girard ???? Infirmière clinicienne de formation, apprendre selon moi c’est m’enrichir en explorant différents aspects qui me passionnent (tel que l'enseignement!)., Infirmière clinicienne de formation j'ai travaillé Assistante-infirmière-cheffe, Rôle(s) d'enseignement j'enseigne actuellement Au Cégep, à la formation continue en soins infirmiers, Au Cégep, à la formation continue en soins infirmiers plus précisement Stages, Qui suis-je? Implications à d'autres niveaux, apprendre selon moi C’est aussi rester ouverte au changement et évoluer continuellement, ce qui est essentiel selon moi dans le domaine de l'enseignement., Définitions initiales apprendre, Au Cégep, à la formation continue en soins infirmiers plus précisement Théorie : santé mentale, médecine chirurgie, Qui suis-je? Rôle(s) d'enseignement, Rôle(s) en gestion peu d'expérience, mais Gestion des étudiants (stage, cours, laboratoires, ECOS), apprendre selon moi C’est avoir l’occasion d’approfondir mes connaissances, d’acquérir de nouveaux savoirs et de développer des outils qui me permettent de m’améliorer et d’être mieux préparée pour le futur, Implications à d'autres niveaux je pratique à l'urgence comme infirmière clinicienne, enseigner selon moi je veux aussi accompagner, soutenir et encourager mes étudiants tout au long de leur cheminement académique. Ceci est une valeur très importante pour moi!, enseigner selon moi Mon but est de les inspirer et de leur donner les outils nécessaires afin qu’ils développent leur plein potentiel et puissent exceller dans leur future profession., Rôle(s) recherche ???? aucun