WARNING:
JavaScript is turned OFF. None of the links on this concept map will
work until it is reactivated.
If you need help turning JavaScript On, click here.
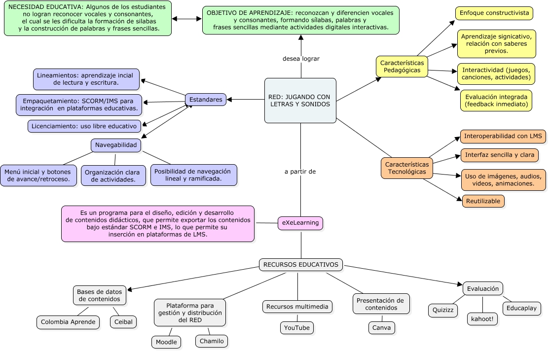
Este Cmap, tiene información relacionada con: RED Jugando con letras y sonidos, Plataforma para gestión y distribución del RED ???? Moodle, RECURSOS EDUCATIVOS ???? Presentación de contenidos, Navegabilidad ???? Organización clara de actividades., Características Pedagógicas ???? Interactividad (juegos, canciones, actividades), Características Pedagógicas ???? Aprendizaje signicativo, relación con saberes previos., Presentación de contenidos ???? Canva, RED: JUGANDO CON LETRAS Y SONIDOS a partir de eXeLearning, Estandares ???? Empaquetamiento: SCORM/IMS para integración en plataformas educativas., RECURSOS EDUCATIVOS ???? Bases de datos de contenidos, Características Tecnológicas ???? Interoperabilidad con LMS, RECURSOS EDUCATIVOS ???? Evaluación, RED: JUGANDO CON LETRAS Y SONIDOS ???? Características Pedagógicas, RED: JUGANDO CON LETRAS Y SONIDOS ???? Características Tecnológicas, Navegabilidad ???? Menú inicial y botones de avance/retroceso., Características Pedagógicas ???? Enfoque constructivista, Características Tecnológicas ???? Uso de imágenes, audios, videos, animaciones., Evaluación ???? kahoot!, RED: JUGANDO CON LETRAS Y SONIDOS ???? Estandares, Recursos multimedia ???? YouTube, Estandares ???? Navegabilidad