WARNING:
JavaScript is turned OFF. None of the links on this concept map will
work until it is reactivated.
If you need help turning JavaScript On, click here.
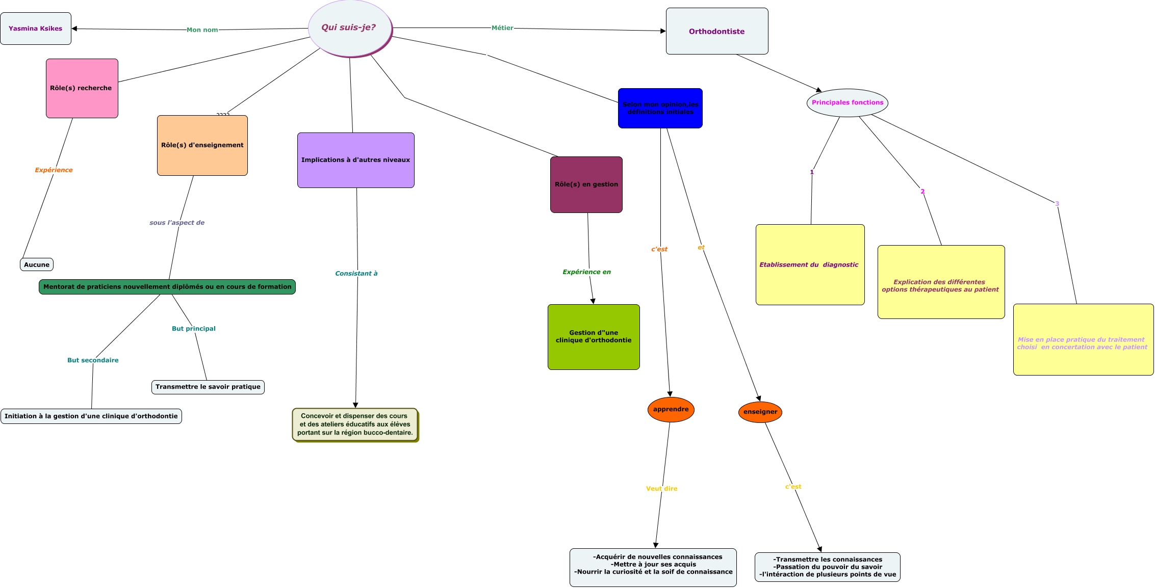
Cette carte de concepts créée avec IHMC CmapTools traite de: Yasmina-Présentation, Rôle(s) recherche Expérience Aucune, Implications à d'autres niveaux ???? Qui suis-je?, Principales fonctions 3 Mise en place pratique du traitement choisi en concertation avec le patient, Principales fonctions 2 Explication des différentes options thérapeutiques au patient, Rôle(s) d'enseignement sous l'aspect de Mentorat de praticiens nouvellement diplômés ou en cours de formation, Mentorat de praticiens nouvellement diplômés ou en cours de formation But principal Transmettre le savoir pratique, Implications à d'autres niveaux Consistant à Concevoir et dispenser des cours et des ateliers éducatifs aux élèves portant sur la région bucco-dentaire., Qui suis-je? ???? Rôle(s) en gestion, Qui suis-je? ???? Rôle(s) recherche, Qui suis-je? Métier Orthodontiste, apprendre Veut dire -Acquérir de nouvelles connaissances -Mettre à jour ses acquis -Nourrir la curiosité et la soif de connaissance, Selon mon opinion,les définitions initiales c'est apprendre, Orthodontiste ???? Principales fonctions, Mentorat de praticiens nouvellement diplômés ou en cours de formation But secondaire Initiation à la gestion d'une clinique d'orthodontie, Principales fonctions 1 Etablissement du diagnostic, Qui suis-je? ????, Qui suis-je? Mon nom Yasmina Ksikes, Rôle(s) en gestion Expérience en Gestion d"une clinique d'orthodontie, Qui suis-je? ???? Rôle(s) d'enseignement, enseigner c'est -Transmettre les connaissances -Passation du pouvoir du savoir -l'intéraction de plusieurs points de vue