WARNING:
JavaScript is turned OFF. None of the links on this concept map will
work until it is reactivated.
If you need help turning JavaScript On, click here.
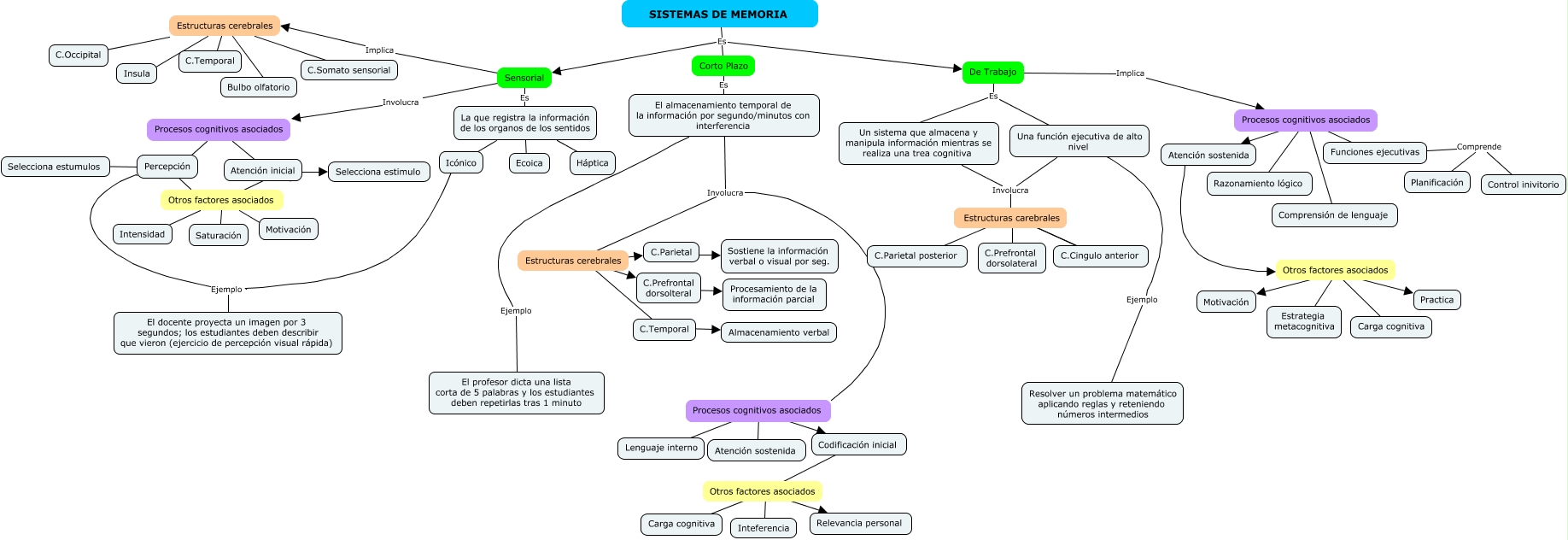
Este Cmap, tiene información relacionada con: SISTEMAS DE MEMORIA 2, Otros factores asociados ???? Practica, El almacenamiento temporal de la información por segundo/minutos con interferencia Involucra Estructuras cerebrales, Un sistema que almacena y manipula información mientras se realiza una trea cognitiva Involucra Estructuras carebrales, Funciones ejecutivas Comprende Planificación, SISTEMAS DE MEMORIA Es Corto Plazo, Estructuras cerebrales ???? C.Parietal, Otros factores asociados ???? Estrategia metacognitiva, La que registra la información de los organos de los sentidos ???? Icónico, Procesos cognitivos asociados ???? Percepción, SISTEMAS DE MEMORIA Es Sensorial, Procesos cognitivos asociados ???? Comprensión de lenguaje, Atención inicial ???? Selecciona estimulo, Otros factores asociados ???? Inteferencia, Una función ejecutiva de alto nivel Involucra Estructuras carebrales, C.Prefrontal dorsolateral ???? C.Parietal posterior, Otros factores asociados ???? Motivación, Sensorial Involucra Procesos cognitivos asociados, Otros factores asociados ???? Saturación, Estructuras cerebrales ???? C.Temporal, C.Prefrontal dorsolteral ???? Procesamiento de la información parcial