WARNING:
JavaScript is turned OFF. None of the links on this concept map will
work until it is reactivated.
If you need help turning JavaScript On, click here.
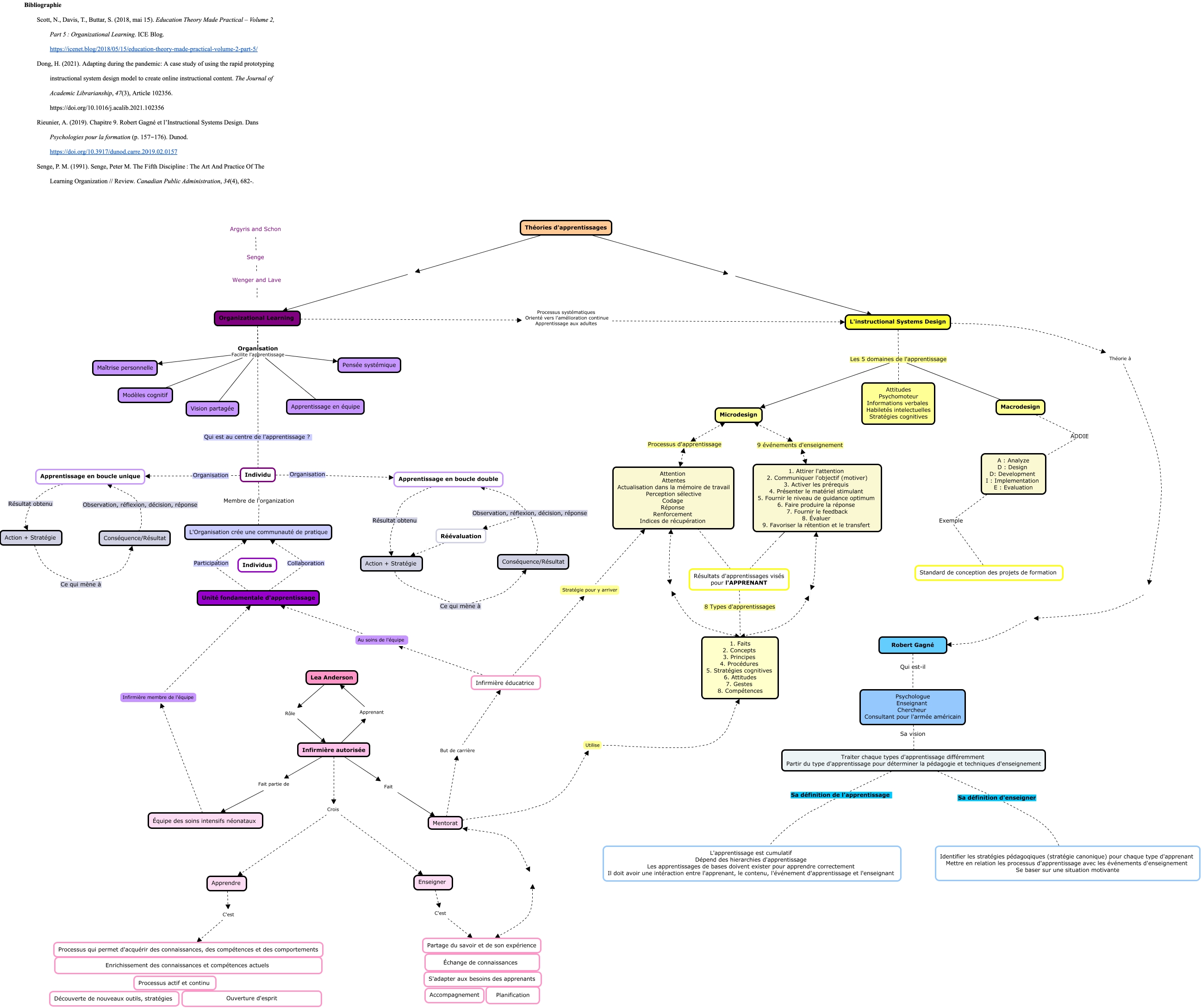
This Concept Map, created with IHMC CmapTools, has information related to: Organizational Learning_L_Anderson, Infirmière autorisée Apprenant Lea Anderson, Unité fondamentale d'apprentissage Collaboration L'Organisation crée une communauté de pratique, Organizational Learning Organisation Facilite l'apprentissage Apprentissage en équipe, 1. Attirer l'attention 2. Communiquer l'objectif (motiver) 3. Activer les prérequis 4. Présenter le matériel stimulant 5. Fournir le niveau de guidance optimum 6. Faire produire la réponse 7. Fournir le feedback 8. Évaluer 9. Favoriser la rétention et le transfert 1. Faits 2. Concepts 3. Principes 4. Procédures 5. Stratégies cognitives 6. Attitudes 7. Gestes 8. Compétences, Lea Anderson Rôle Infirmière autorisée, Infirmière autorisée Crois Enseigner, Infirmière autorisée Fait Mentorat, Argyris and Schon Senge, L'instructional Systems Design Les 5 domaines de l'apprentissage Microdesign, Organizational Learning Organisation Facilite l'apprentissage Vision partagée, L'instructional Systems Design Les 5 domaines de l'apprentissage Macrodesign, Conséquence/Résultat Observation, réflexion, décision, réponse Apprentissage en boucle unique, Conséquence/Résultat Observation, réflexion, décision, réponse Réévaluation, Individu Membre de l'organization L'Organisation crée une communauté de pratique, Microdesign Processus d'apprentissage Attention Attentes Actualisation dans la mémoire de travail Perception sélective Codage Réponse Renforcement Indices de récupération, Réévaluation Action + Stratégie, Wenger and Lave Organizational Learning, Psychologue Enseignant Chercheur Consultant pour l'armée américain Sa vision Traiter chaque types d'apprentissage différemment Partir du type d'apprentissage pour déterminer la pédagogie et techniques d'enseignement, Organizational Learning Processus systématiques Orienté vers l'amélioration continue Apprentissage aux adultes L'instructional Systems Design, L'instructional Systems Design Théorie à