WARNING:
JavaScript is turned OFF. None of the links on this concept map will
work until it is reactivated.
If you need help turning JavaScript On, click here.
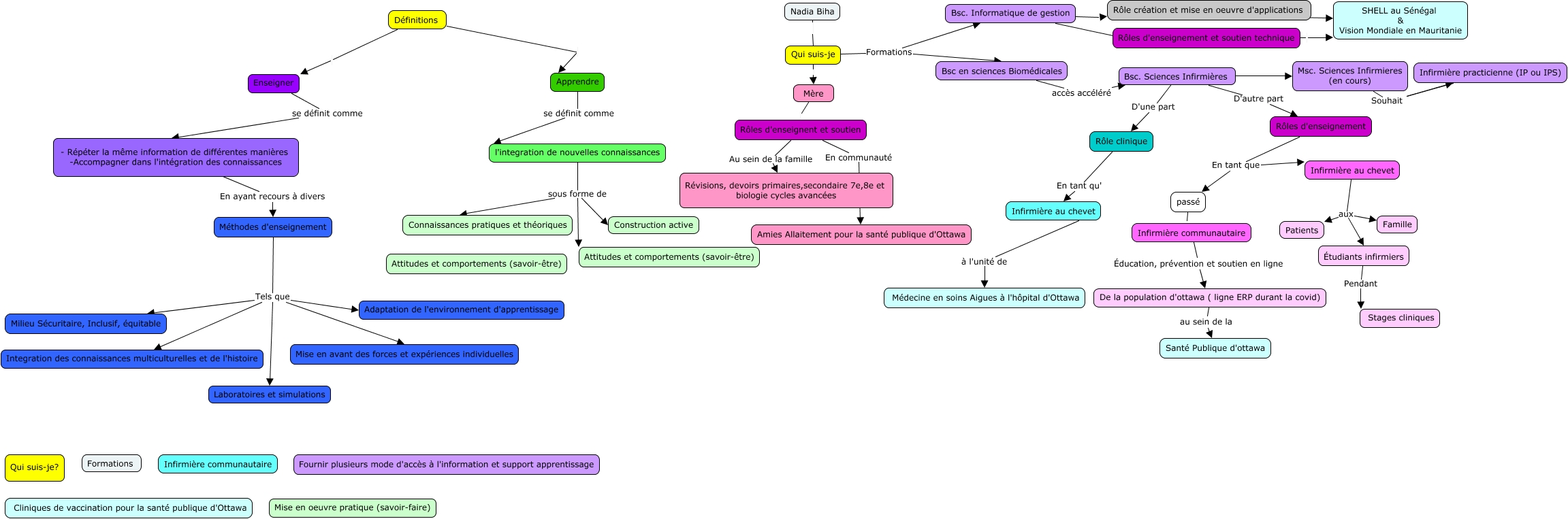
Cette carte de concepts créée avec IHMC CmapTools traite de: Carte introduction - NadiaBiha, Définitions Apprendre, Qui suis-je Nadia Biha, l'integration de nouvelles connaissances sous forme de Attitudes et comportements (savoir-être), Définitions Enseigner, Qui suis-je Mère, l'integration de nouvelles connaissances sous forme de Construction active, Rôle création et mise en oeuvre d'applications ???? SHELL au Sénégal & Vision Mondiale en Mauritanie, Rôles d'enseignent et soutien En communauté Amies Allaitement pour la santé publique d'Ottawa, Infirmière au chevet aux Patients, Rôles d'enseignement et soutien technique SHELL au Sénégal & Vision Mondiale en Mauritanie, passé Infirmière communautaire, Apprendre se définit comme l'integration de nouvelles connaissances, Rôles d'enseignent et soutien Au sein de la famille Révisions, devoirs primaires,secondaire 7e,8e et biologie cycles avancées, Méthodes d'enseignement Tels que Laboratoires et simulations, Bsc. Sciences Infirmières ???? Msc. Sciences Infirmieres (en cours), Infirmière au chevet aux Étudiants infirmiers, Qui suis-je Formations Bsc. Informatique de gestion, Msc. Sciences Infirmieres (en cours) Souhait Infirmière practicienne (IP ou IPS), Bsc. Sciences Infirmières D'une part Rôle clinique, Méthodes d'enseignement Tels que Adaptation de l'environnement d'apprentissage