WARNING:
JavaScript is turned OFF. None of the links on this concept map will
work until it is reactivated.
If you need help turning JavaScript On, click here.
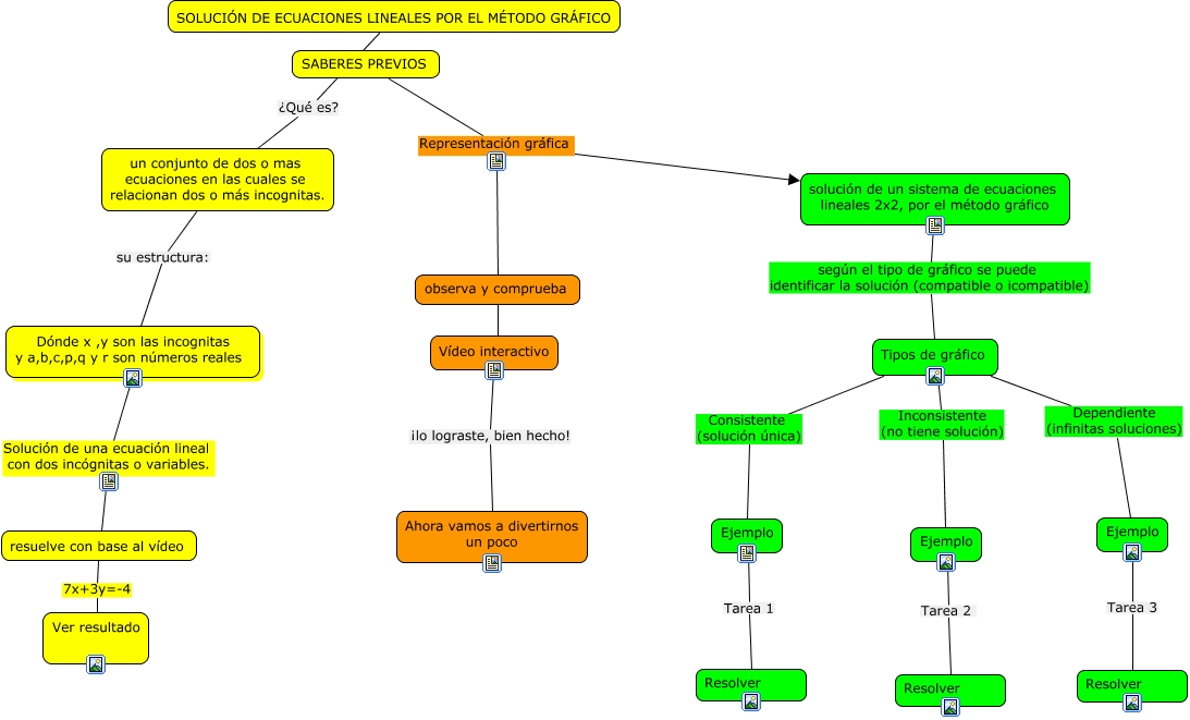
Este Cmap, tiene información relacionada con: AHD,SISTEMA DE ECUACIONES LINEALES 2X2, resuelve con base al vídeo 7x+3y=-4 Ver resultado, Tipos de gráfico Dependiente (infinitas soluciones) Ejemplo, SABERES PREVIOS Representación gráfica solución de un sistema de ecuaciones lineales 2x2, por el método gráfico, Ejemplo Tarea 1 Resolver, Ejemplo Tarea 3 Resolver, Tipos de gráfico Inconsistente (no tiene solución) Ejemplo, SABERES PREVIOS Representación gráfica observa y comprueba, un conjunto de dos o mas ecuaciones en las cuales se relacionan dos o más incognitas. su estructura: Dónde x ,y son las incognitas y a,b,c,p,q y r son números reales, SOLUCIÓN DE ECUACIONES LINEALES POR EL MÉTODO GRÁFICO ¿Qué es? un conjunto de dos o mas ecuaciones en las cuales se relacionan dos o más incognitas., solución de un sistema de ecuaciones lineales 2x2, por el método gráfico según el tipo de gráfico se puede identificar la solución (compatible o icompatible) Tipos de gráfico, Ejemplo Tarea 2 Resolver, Tipos de gráfico Consistente (solución única) Ejemplo, Dónde x ,y son las incognitas y a,b,c,p,q y r son números reales Solución de una ecuación lineal con dos incógnitas o variables. resuelve con base al vídeo, observa y comprueba Vídeo interactivo, Vídeo interactivo ¡lo lograste, bien hecho! Ahora vamos a divertirnos un poco