WARNING:
JavaScript is turned OFF. None of the links on this concept map will
work until it is reactivated.
If you need help turning JavaScript On, click here.
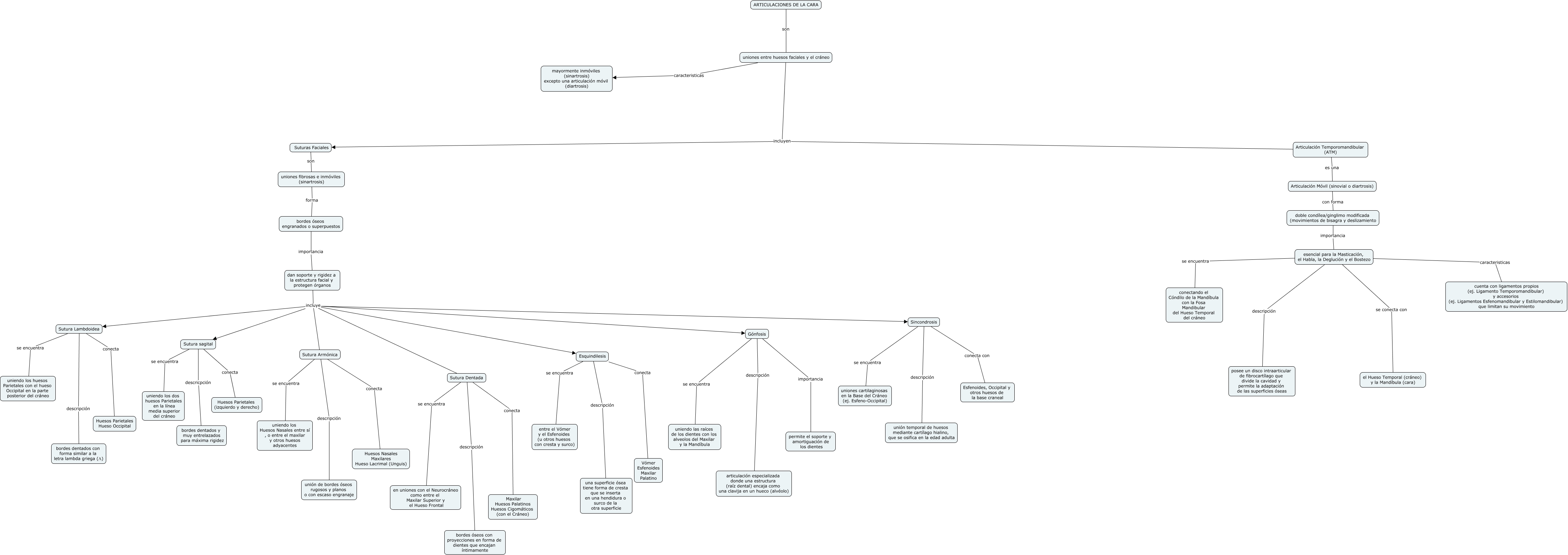
Este Cmap, tiene información relacionada con: Articulaciones de la cara Johan, Gónfosis descripción articulación especializada donde una estructura (raíz dental) encaja como una clavija en un hueco (alvéolo), Suturas Faciales son uniones fibrosas e inmóviles (sinartrosis), Esquindilesis se encuentra entre el Vómer y el Esfenoides (u otros huesos con cresta y surco), Sutura Dentada se encuentra en uniones con el Neurocráneo como entre el Maxilar Superior y el Hueso Frontal, Sutura sagital se encuentra uniendo los dos huesos Parietales en la línea media superior del cráneo, Articulación Temporomandibular (ATM) incluyen Suturas Faciales, esencial para la Masticación, el Habla, la Deglución y el Bostezo se conecta con el Hueso Temporal (cráneo) y la Mandíbula (cara), esencial para la Masticación, el Habla, la Deglución y el Bostezo descripción posee un disco intraarticular de fibrocartílago que divide la cavidad y permite la adaptación de las superficies óseas, Articulación Móvil (sinovial o diartrosis) con forma doble condílea/ginglimo modificada (movimientos de bisagra y deslizamiento, Sutura Armónica conecta Huesos Nasales Maxilares Hueso Lacrimal (Unguis), dan soporte y rigidez a la estructura facial y protegen órganos incluye Sutura Dentada, Sutura Armónica descripción unión de bordes óseos rugosos y planos o con escaso engranaje, Sutura Lambdoidea conecta Huesos Parietales Hueso Occipital, Gónfosis se encuentra uniendo las raíces de los dientes con los alveolos del Maxilar y la Mandíbula, bordes óseos engranados o superpuestos importancia dan soporte y rigidez a la estructura facial y protegen órganos, uniones entre huesos faciales y el cráneo incluyen Suturas Faciales, esencial para la Masticación, el Habla, la Deglución y el Bostezo caracteristicas cuenta con ligamentos propios (ej. Ligamento Temporomandibular) y accesorios (ej. Ligamentos Esfenomandibular y Estilomandibular) que limitan su movimiento, esencial para la Masticación, el Habla, la Deglución y el Bostezo se encuentra conectando el Cóndilo de la Mandíbula con la Fosa Mandibular del Hueso Temporal del cráneo, Sincondrosis descripción unión temporal de huesos mediante cartílago hialino, que se osifica en la edad adulta, dan soporte y rigidez a la estructura facial y protegen órganos incluye Sutura Armónica