WARNING:
JavaScript is turned OFF. None of the links on this concept map will
work until it is reactivated.
If you need help turning JavaScript On, click here.
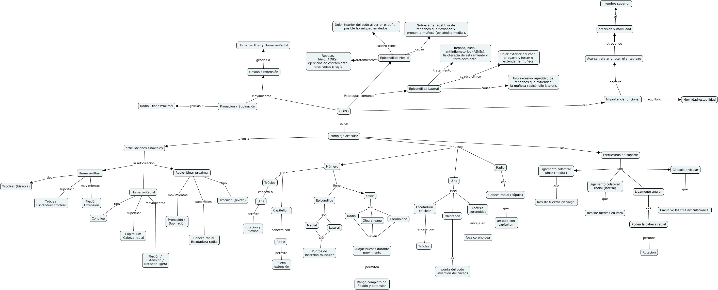
Este Cmap, tiene información relacionada con: Articulaciones y Huesos Codo, Cápsula articular que Envuelve las tres articulaciones., Alojar huesos durante movimiento permiten Rango completo de flexión y extensión, Ligamento colateral ulnar (medial) que Resiste fuerzas en valgo., Capitellum conecta con Radio, Epicondilitis Medial causa Sobrecarga repetitiva de tendones que flexionan y pronan la muñeca (epicóndilo medial)., complejo articular las Estructuras de soporte, Capitellum con Tróclea, CODO su Importancia funcional, Flexión / Extensión gracias a Húmero–Ulnar y Húmero–Radial, CODO Movimientos Flexión / Extensión, complejo articular huesos Húmero, Lateral son Puntos de inserción muscular, Radio con Cabeza radial (cúpula), Apófisis coronoides encaja en fosa coronoidea, Radio–Ulnar proximal tipo Trocoide (pivote), Cabeza radial (cúpula) que articula con capitellum, Olécranon es punta del codo inserción del tríceps, Escotadura troclear encaja con Tróclea, Olecraneana Sirven Alojar huesos durante movimiento, Radio permite Flexo extensión