WARNING:
JavaScript is turned OFF. None of the links on this concept map will
work until it is reactivated.
If you need help turning JavaScript On, click here.
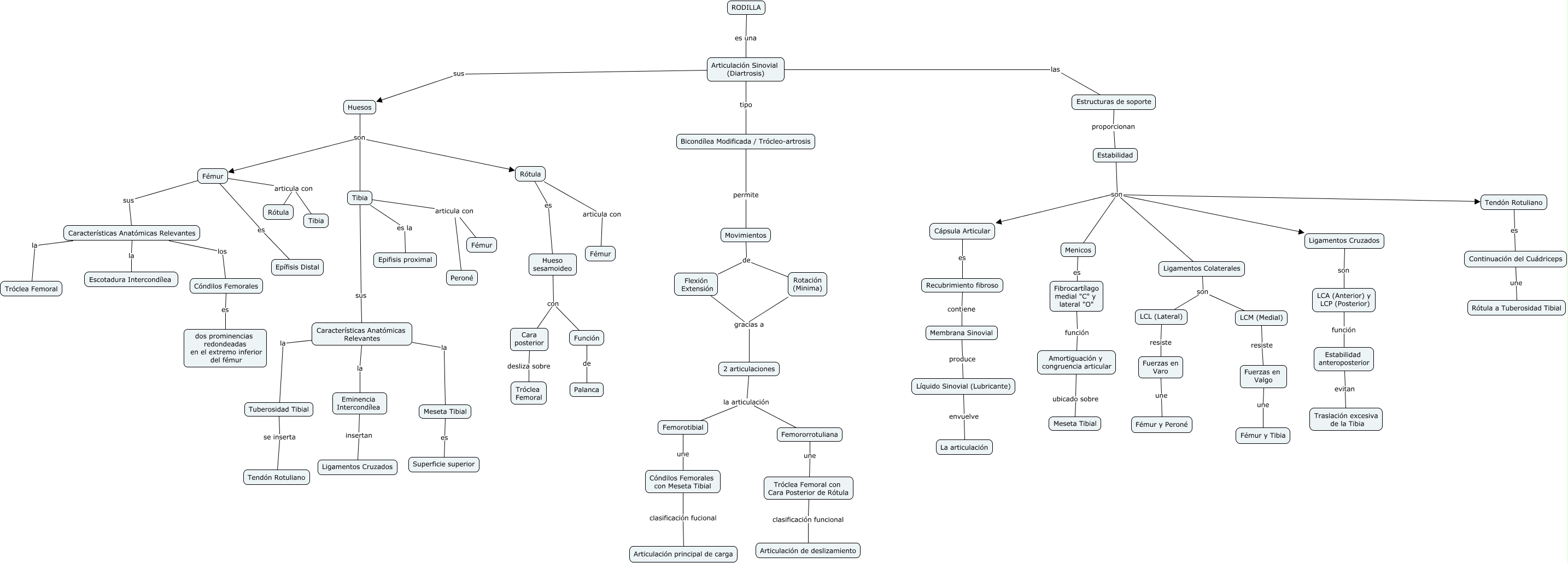
Este Cmap, tiene información relacionada con: Rodilla, Huesos son Tibia, Estructuras de soporte proporcionan Estabilidad, Rótula articula con Fémur, LCM (Medial) resiste Fuerzas en Valgo, Tibia es la Epifisis proximal, Características Anatómicas Relevantes la Tuberosidad Tibial, Características Anatómicas Relevantes la Eminencia Intercondílea, Estabilidad son Ligamentos Cruzados, Fuerzas en Valgo une Fémur y Tibia, Cóndilos Femorales con Meseta Tibial clasificación fucional Articulación principal de carga, Características Anatómicas Relevantes la Tróclea Femoral, Cara posterior desliza sobre Tróclea Femoral, Movimientos de Flexión Extensión, Ligamentos Colaterales son LCM (Medial), Menicos es Fibrocartílago medial "C" y lateral "O", LCA (Anterior) y LCP (Posterior) función Estabilidad anteroposterior, Tuberosidad Tibial se inserta Tendón Rotuliano, Tibia sus Características Anatómicas Relevantes, Huesos son Rótula, Características Anatómicas Relevantes la Meseta Tibial