WARNING:
JavaScript is turned OFF. None of the links on this concept map will
work until it is reactivated.
If you need help turning JavaScript On, click here.
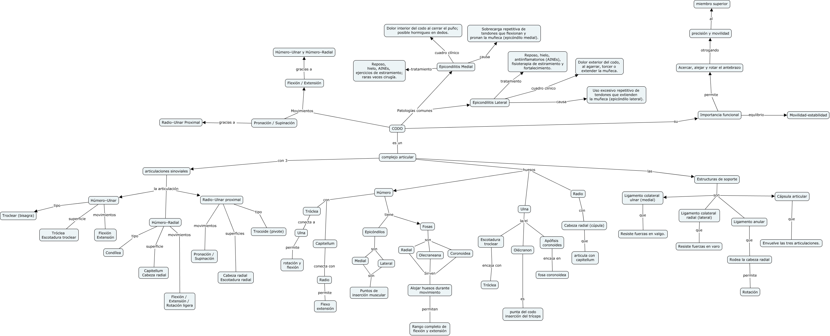
Este Cmap, tiene información relacionada con: Codo, Epicóndilos son Lateral, Coronoidea Sirven Alojar huesos durante movimiento, CODO su Importancia funcional, Fosas son Coronoidea, Ligamento anular que Rodea la cabeza radial, complejo articular con 3 articulaciones sinoviales, Epicondilitis Lateral tratamiento Reposo, hielo, antiinflamatorios (AINEs), fisioterapia de estiramiento y fortalecimiento., Epicondilitis Lateral causa Uso excesivo repetitivo de tendones que extienden la muñeca (epicóndilo lateral)., Radio–Ulnar proximal superficies Cabeza radial Escotadura radial, Húmero–Radial tipo Condílea, Olécranon es punta del codo inserción del tríceps, Ulna la/el Escotadura troclear, Epicondilitis Medial causa Sobrecarga repetitiva de tendones que flexionan y pronan la muñeca (epicóndilo medial)., Estructuras de soporte son Ligamento colateral ulnar (medial), Radio–Ulnar proximal movimientos Pronación / Supinación, Estructuras de soporte son Ligamento colateral radial (lateral), Húmero con Tróclea, CODO Patologías comunes Epicondilitis Medial, Rodea la cabeza radial permite Rotación, CODO Patologías comunes Epicondilitis Lateral