WARNING:
JavaScript is turned OFF. None of the links on this concept map will
work until it is reactivated.
If you need help turning JavaScript On, click here.
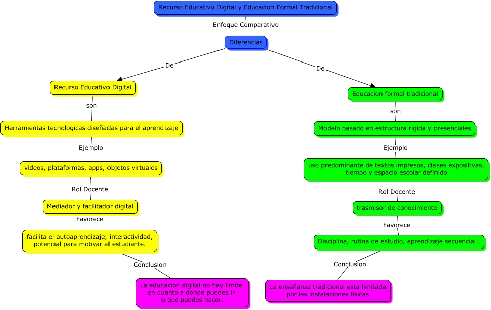
Este Cmap, tiene información relacionada con: MAPA CONCEPTUAL RECURSOS EDUCATIVO DIGITALES, Herramientas tecnologicas diseñadas para el aprendizaje Ejemplo videos, plataformas, apps, objetos virtuales, Diferencias De Recurso Educativo Digital, Mediador y facilitador digital Favorece facilita el autoaprendizaje, interactividad, potencial para motivar al estudiante., Modelo basado en estructura rigida y presenciales Ejemplo uso predominante de textos impresos, clases expositivas, tiempo y espacio escolar definido, Educacion formal tradicional son Modelo basado en estructura rigida y presenciales, Diferencias De Educacion formal tradicional, Disciplina, rutina de estudio, aprendizaje secuencial . Conclusion La enseñanza tradicional esta limitada por las instalaciones fisicas, uso predominante de textos impresos, clases expositivas, tiempo y espacio escolar definido Rol Docente trasmisor de conocimiento, Recurso Educativo Digital y Educacion Formal Tradicional Enfoque Comparativo Diferencias, trasmisor de conocimiento Favorece Disciplina, rutina de estudio, aprendizaje secuencial ., videos, plataformas, apps, objetos virtuales Rol Docente Mediador y facilitador digital, facilita el autoaprendizaje, interactividad, potencial para motivar al estudiante. Conclusion La educacion digital no hay limite en cuanto a donde puedes ir o que puedes hacer., Recurso Educativo Digital son Herramientas tecnologicas diseñadas para el aprendizaje