WARNING:
JavaScript is turned OFF. None of the links on this concept map will
work until it is reactivated.
If you need help turning JavaScript On, click here.
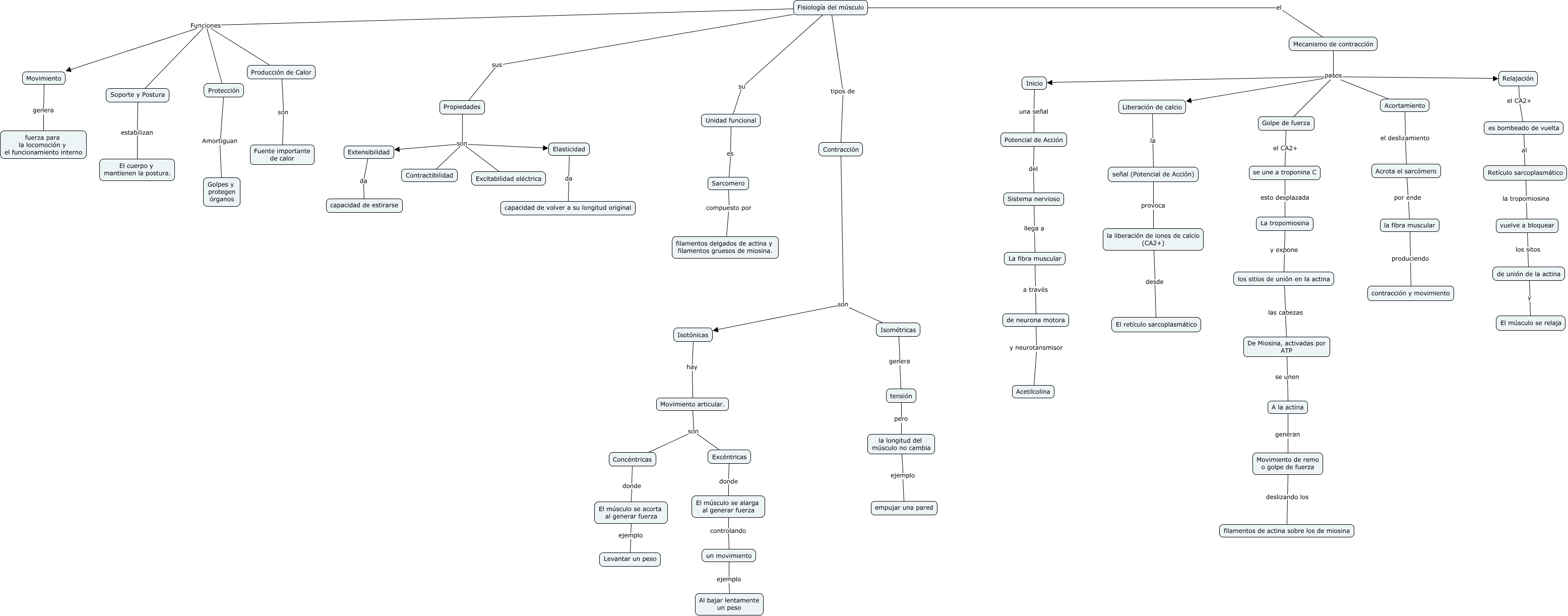
Este Cmap, tiene información relacionada con: Fisiología Músculo, Protección Amortiguan Golpes y protegen órganos, Mecanismo de contracción pasos Relajación, la longitud del músculo no cambia ejemplo empujar una pared, Fisiología del músculo Funciones Soporte y Postura, Unidad funcional es Sarcomero, Fisiología del músculo su Unidad funcional, Mecanismo de contracción pasos Acortamiento, Propiedades son Extensibilidad, Relajación el CA2+ es bombeado de vuelta, los sitios de unión en la actina las cabezas De Miosina, activadas por ATP, Fisiología del músculo Funciones Movimiento, Elasticidad da capacidad de volver a su longitud original, Movimiento articular. son Excéntricas, Propiedades son Contractibilidad, Liberación de calcio la señal (Potencial de Acción), un movimiento ejemplo Al bajar lentamente un peso, Acrota el sarcómero por ende la fibra muscular, la liberación de iones de calcio (CA2+) desde El retículo sarcoplasmático, Propiedades son Excitabilidad eléctrica, Fisiología del músculo el Mecanismo de contracción